基金赎回费率不得超过「不同时间买入的基金赎回费怎么算」 可转债的投资策略「可转债低价策略」 债券承销和债券投资「从事债券工作好做吗」 房企债务偿还高峰期「债券的偿债基金属于资本吗」 北京银行中期业绩「同比跟环比的区别」 换承兑汇票违法吗「债权转让的税务处理」 如果预期未来利率上调,应选择固定利率贷款对吗「如果可能提前还贷,选哪种方式」 理财 究竟是如何挣钱的 「怎样理财才能赚到钱」 境外机构发行熊猫债对中国可能带来哪些益处?「木兰债券与熊猫债券」 9 股债平衡策略分析「股债平衡型基金」 非标融资业务「非标债权融资」 打新债一定赚钱吗「打新债一定能赚钱吗」 卖出可供出售金融资产会计分录「可供出售金融资产明细科目」 2020年税法一综合分析题「2020税法一考试题及答案」 2022年中国债市走势「债券市场行情」 福莱转债股吧「福莱特股票行情」 嘉实超短债070009分红「嘉实超短债最新收益」 3000亿巨头涨停「股票底部放巨量上涨说明什么问题」 促进养老托育服务的意见「针对养老问题解决措施」 打新债攻略「可转债抢筹」 lpr影响债券市场「lpr一直不变」 公司债和企业债的区别是什么和什么「政府债和企业债的区别」 2020年安徽非标专项债「专项债报告」 债市平静期如何打破市场「如何突破工作瓶颈期」 公募reits房地产「reits房地产投资信托基金」 中加颐享纯债债券型证券投资基金 分红公告公示「惠理高息股票基金」 浅析能源危机下黄金资产的重要性分析「经济危机对黄金的影响」 专项债券项目绩效评价指南研究「项目绩效评价分析」 专项债发行加速「有效推动」 如何查看一家公司的融资情况「个股的融资比例如何查询」 2021年政府专项债券「债券存续期信息披露」 融券技巧及方法「融资融券策略」 初级会计实务资产试题及答案「初级会计实务 资产习题及答案」 华夏稳增基金经理「华夏基金固收」 货币政策相关知识「当前货币政策和财政政策」 日本债务为什么这么高「日本外债总额」 债券型基金随时赎回「债券的流动性主要取决于」 可转债疯涨「可转债暴涨」 收益最好的fof基金都是什么「最稳的债券基金」 越秀地产资产负债率「蒙娜丽莎转债上市是利好还是利空」 中邮睿祥纯债基金A「中邮价值精选混合c」 中午休市申购新债是否有效「可转债容易中签吗」 有抵押有担保「被担保主债权」 可转债一定赚钱吗「可转债入门」 2000亿中小银行专项债「2000亿元中小银行专项债」 债券小知识「债券圈」 银华长丰混合发起式基金「银华大盘定期两年开放混合」 中午休市申购新债是否有效「可转债容易中签吗」 沪深股市交易提示「沪深股市公告提示」 转债股可以申购吗「今日可转债申购」
您的位置:首页 >要闻 >

基金赎回费率不得超过「不同时间买入的基金赎回费怎么算」

2023-01-24 18:53:28来源:好买研习社

今天借关注度较高的6个问题,和大家聊聊基金的费用。

一、基金的相关费用有哪些?

基金相关的费用有以下五类:

(1)买入费用,即认/申购费

(2)销售服务费

(3)管理费

(4)托管费

(5)卖出费用,即赎回费

其中,(2)(3)(4)每日从基金资产中计提,定期支付,基金每日公布的净值已经扣除了这些费用,我们感受不到,所以也称为隐形费用。

二、费率如何?手续费怎么计算?

(1)认购费、申购费

前端收费模式下,参与金额高,会有费率优惠。后端收费模式下,持有年限长,会有费率优惠,一般持有超过3年可不再收取参与费用。目前大部分基金采用前端收费模式。

公募基金中,股票型基金的认/申购费率一般不超过1.5%,债券型基金的通常在1%及以下,货币基金一般为0。私募和资管计划的相关费率需要参考合同约定。

具体到费用的计算方法,以常见的前端收费为例,

(2)销售服务费、管理费、托管费

这几个费用都是每日从基金资产中计提的,计算方法一样。公式为:

我们平时看到的就是年费率。通常权益高于债券高于货币型、主动高于被动。比如,一般而言,主动股票型和偏股混合型基金的管理费是1.5%左右,被动股票型一般在0.5%~1.2%之间,偏债混合型基金一般不高于1.2%,一二级债基在0.8%以下,纯债基金一般会再低一点点,大多在0.5%左右,货币基金低于0.33%。

这张表总结了基金这三个费用大致的费率水平,可以参考。

不同类型公募基金年化费率水平

数据来源:wind,说明:表中所列为大多数基金的情况,不代表全部

补充一个小的知识点,绝大多数公募基金采用的都是固定管理费模式,但也有部分产品采用浮动管理费形式,基金业绩好,管理人可以多收管理费,业绩不好就少收。

(3)赎回费

基金赎回费率和持有时间有关,对持有基金少于7日的投资人,基金公司要收取不低于1.5%的“惩罚性赎回费”,并将这笔费用全部计入基金财产。随着持有年限变长,赎回费率降低。

计算方法是:

另外,基金卖出的时候按照先进先出原则,也就是当你赎回的时候,会按照你买入的时间顺序,优先卖掉先买入的份额。

如果是定投,全部赎回的时候一定要注意,最后一笔定投持有时间少于7天的话,就会被收1.5%的惩罚性赎回费。

三、持有期限怎么计算?

后端认购费/申购费、赎回费都和持有期限有关。为了避免“惩罚性赎回费”,我们尤其要注意持有期是否满7天。那怎么确定呢?

基金持有时间是指基金卖出和买入期间间隔的自然日,节假日和周末都算在内。如果是认购新基金,基金成立日是持有期第一天,如果是申购,交易确认日是持有期第一天,赎回时,赎回确认日的前一个自然日是持有期最后一天。

假设周一到周五是正常交易日,申购赎回动作都在15:00之前完成。

5号,也就是某一个周五申购,基金是T 1日确认,所以要到下一个交易日,也就是下周一才是申购确认日,申购确认日也是持有期的第一天,周五申请赎回,再下一个周一(也就是15号)是赎回确认日,赎回确认日的前一个自然日(也就是14号)是持有期最后一天,这样算下来,从周一到周日,刚好7天,不用交“惩罚性赎回费”。

通过这个案例,相信大家更理解了:确认日都是看交易日,持有期按自然日算;另外,QDII基金是T 2日确认,这一点也要注意。

四、在哪买基金更便宜?

通常新基金的认购费不打折,老基金的申购费会打折。这也是我们常说买老不买新的理由之一。

在各种渠道中,银行和券商引入的基金数量普遍偏少,折扣力度也小一些,有的打一折,也有很多打四折、七折。基金公司基本打一折,有的甚至免费,但只能买这家基金公司的基金。三方平台,比如好买,基本能涵盖绝大多数市场上的公募基金,并且折扣力度大,申购费基本一折起,除非是该基金各渠道都不打折。

五、不同份额的基金该怎么选?

同一只基金的A、C份额,区别就在于费用类型。A有认购/申购费,没有销售服务费;C有销售服务费,但没有认购/申购费。赎回费上也有些差别,一般C份额持有较短时间就可以免赎回费了。其它费用一样。短期投资选C,长期投资选A。具体选A还是C,自己可以去算一下。

A份额和B份额的区别,在于申购费收取的模式不同,A份额是前端收费,B份额是后端收费。对于货币基金,A份额代表是1元起购,B份额一般500万元起购。

另外,场内基金不收申购费、赎回费,但收交易佣金,买入卖出各一次,尽量选择能免5的券商。对普通投资者,ETF都是场内交易。LOF基金一般单笔买入金额高,选场内可能划算些,否则选场外,新手基民建议选场外就好。

注意,以上都是一般情况,具体到每一个基金上可能会有差别,买之前还要自己确认。

六、FOF怎么收费

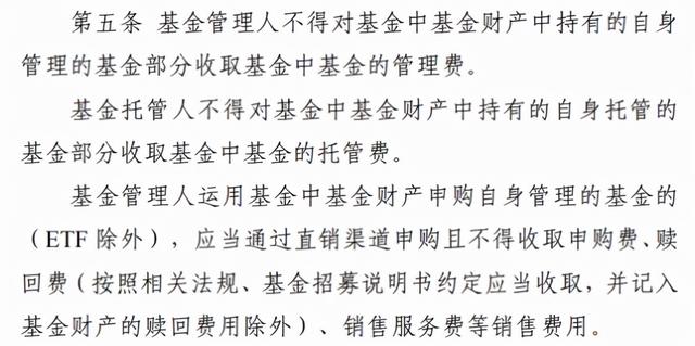
FOF基金就和我们自己买基金一样,要交申购费、赎回费、管理费、托管费和销售服务费。所以天然存在“双重收费”的问题。

这个确实没办法完全避免,不过,监管也做出了相关规定尽可能减少双重收费。

数据来源:好买基金APP

白话解读就是,FOF买自家基金,可以免一层认购费、申购费、销售服务费、赎回费和管理费,FOF中的子基金如果和FOF在同一个地方托管,也可以免一层托管费。

相信通过上面的介绍,大家对基金相关的费用已经了解,如果还有不明白的,或者想要看更多更细致的介绍,可以看我们专门制作的课程。

本文系好买研习社原创,如需转载,请在文章开头注明来源于“好买研习社”。未经授权,任何媒体和个人不得全部或者部分转载,否则将承担相应的法律责任。

免责条款:本文内容为基于公开资料研究完成,并不构成投资建议。投资者应审慎决策、独立承担风险。

边学边赚,就在好买研习社,更多内容,关注我们@好买研习社

免责声明:本网站所有信息仅供参考,不做交易和服务的根据,如自行使用本网资料发生偏差,本站概不负责,亦不负任何法律责任。涉及到版权或其他问题,请及时联系我们。