潍坊市住房公积「潍坊公积金提取新规定」 龙岩住房公积金基数调整「住房公积金缴存基数什么时候调整」 沧州住房公积金信息将披露 不涉及个人隐私吗「任何组织或者什么不得披露」 北京市住房公积金提取流程「北京公积金提取代办」 可 云见面 远程办 广州公积金中心上线 云窗口 服务 不买房怎么提取公积金一次能取多少「不买房住房公积金怎么全部取出来」 从单位离职怎么提取公积金 5月长沙住房公积金网络热点问题答疑 公积金的钱可以取出来花吗「公积金提取可以当钱花吗」 北京住房公积金政策解读「北京住房公积金查询官网查询」 北京购房租房提取公积金可全程网办「住房公积金交多久可以贷款买房」 公积金缴存额调整怎么操作「公积金账户缴存基数发生调整」 厦门市公积金贷款「厦门公积金查询官网」 广州住房公积金常见问题解答网站「广州住房公积金电话」 成都公积金新政实施细则「公积金新政成都」 公积金交够多长时间可以买房贷款「住房公积金交多久可以贷款买房」 住房公积金贷款 要求是什么 「住房公积金贷款的要求」 关于公积金贷款咨询到哪里咨询「公积金贷款是按个人还是家庭」 佛山市住房公积金管理中心官网最新版本「佛山公积金计算公式」 住房公积金有什么用途看看「住房公积金用途和作用」 5分钟办完公积金领取业务全流程 甘肃省住房资金管理中心将 便捷 高效 服务 融入工作 无锡市住房公积金政策「无锡公积金贷款政策」 公积金贷款买房有年限限制吗「公积金贷款买房年龄限制」 南通市提取公积金地点「南通住房公积金怎么提取」 西安住房公积金管理中心公积金查询「住房公积金有什么用」 园区社保公积金掌上平台「苏州园区公积金新政」 园区公积金调整「当前城市公积金最高可贷80万」 常州市商贷转公积金贷款「常州公积金新政7月1日起实施」 30城上调公积金「异地缴存公积金」 上海公积金管理中心 这些人员3 4月不能正常归还住房公积金贷款的 不作逾期处理 我想查公积金余额「公积金卡能查到余额吗」 微访谈预告 对 园区社保待遇 有疑问 听听园区公积金管理中心主任如何解答 公积金百分之12算高吗「公积金最高比例12%是多少」 北京公积金提高缴存金额「公积金缴存基数8000是意思」 常州没买房的恭喜了 7月1日起 公积金将有大变化 加装电梯也可提取 涨啦涨啦 所有园区人 7月起你社保 公积金 账户上的钱有这些变化 郑州7月1日停止用公积金「郑州公积金政策」 快看看 这笔钱你收到了吗英文「看一下多少钱」 公积金贷款贷款办理流程「公积金办理流程」 石家庄公积金贷款最高「石家庄公积金贷款最多贷多少」 公积金购房贷款流程详解「公积金贷款买房什么流程」 南京发布贷款新政 首次用公积金买二套房 每户最高可贷额度为100万元 合肥公积金可以个人缴纳吗「合肥公积金比例单位和个人」 长沙公积金新规定「公积金可以取出来吗」 加装电梯可以提取住房公积金吗「老旧小区加装电梯可以用公积金吗」 2020年郑州住房公积金政策「郑州公积金2020新政」 上海公积金房贷提取要什么资料「上海住房公积金提取条件和提取流程」 郑州公积金新政策出台「郑州公积金新政策2019」 商贷怎么样转公积金贷款「商业贷款转公积金贷款有什么要求」 浙江公积金基数调整「公积金账户突然多了钱」 自由职业者申请公积金贷款「深圳公积金贷款政策」
您的位置:首页 >理财 >

潍坊市住房公积「潍坊公积金提取新规定」

2022-10-30 18:54:31来源:潍坊发布

广大缴存职工、单位请注意!

为打通公积金服务“最后一公里”,努力解决镇(街)单位、职工要到县城办理公积金缴存、提取、贷款等业务的问题,方便职工、单位就近咨询和办理公积金业务,市住房公积金管理中心定于2017年12月22日起委托农业银行潍坊分行部分镇(街)园区银行网点代办住房公积金登记、缴存、转移、提取、贷款等业务,原有公积金业务办理地点、业务办理流程不变。镇(街)园区银行网点办理住房公积金业务,具体详见下文↓↓

归集类业务

住房公积金登记、缴存、转移。

提取类业务

办理以下七类住房公积金提取业务的受理、复核:

(一)购房提取(购买商品房、二手房、公有住房、拆迁安置住房、经济适用房、人民法院拍卖的罚没住房或人民法院强制执行住房);

(二)建造、翻建、大修住房提取;

(三)偿还公积金贷款提取(潍坊市辖区内办理住房公积金贷款、提前部分或全部结清住房公积金贷款本息、公积金对冲提前还贷);

(四)租房提取(租住公共租赁住房、商品住房);

(五)终止劳动关系提取(与单位终止劳动关系、失业);

(六)调离本市提取;

(七)退休提取。

上述类型以外的提取应到缴存职工所在的住房公积金分支(办事)机构业务大厅办理。

贷款类业务

住房公积金贷款业务的咨询、受理等相关的工作。

选择业务办理网点的原则

目前,归集、提取类业务尚未实现跨县市区办理,因此,11个银行网点仅能受理在银行网点所在县市区住房公积金管理机构开户缴存的单位和职工的业务。公积金贷款业务可在购房所在地银行网点受理。

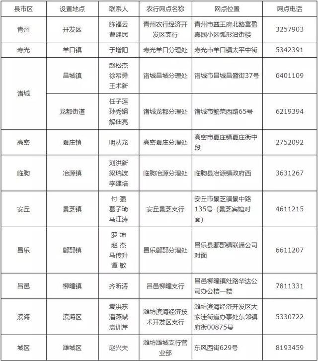
▼农业银行潍坊分行镇(街)园区银行网点分布及联系方式

提醒广大缴存职工、单位根据上述原则就近选择地点办理住房公积金业务。

如发现代办公积金业务的镇(街)园区银行网点存在服务质量问题的,请拨打12329电话进行投诉维权。

编辑 | 许小刀

免责声明:本网站所有信息仅供参考,不做交易和服务的根据,如自行使用本网资料发生偏差,本站概不负责,亦不负任何法律责任。涉及到版权或其他问题,请及时联系我们。