2022年度银保监会考试大纲「银保监会什么时候考试」 可转债是好事吗「可转债是利好吗」 金融市场的定义和构成要素「金融市场的构成要素」 8月金融数据解读「2021年四季度经济金融展望报告」 专项债券补充中小银行资本金「山东省政府债发行」 南向通 债券通「开通债券合格投资者」 全国银行间债券市场债券借贷业务管理暂行规定「全国银行间债券市场债券交易规则」 2021最新票据贴现利率「最新票据贴现利率」 银行承兑汇票贴现利率如何确定 「贴现利息计算公式」 12月30日 承兑汇票贴现价格交易参考利率「12个月承兑汇票贴现利率」 桐昆转债什么时候上市「桐昆股份增发」 承兑汇票贴现费用怎么算「银行承兑汇票10万的贴现计算」 桐昆转债什么时候上市「桐昆股份增发」 这9类收入免征企业所得税额「免征企业所得税的」 山西证券 基金「兴全恒裕债券c」 晋通行etc交费「ETC可以不用车主的银行卡吗」 etc联名卡怎么取消「etc小额免密怎么关闭」 中国可再生能源发展趋势「中国绿色债券」 政府发行的债券「中央政府债券」 三大原因 告诉我们为什么理财产品会亏损「理财一直亏损」 为乡村振兴注入金融活水「如何实现乡村振兴」 为什么投资地区货币贬值会给该基金公司带来巨大损失「美元债发行流程」 可转债债券的风险有哪些「介绍可转债」 城投公司债券融资「短期融资债券有哪些」 中银公募基金怎么赎回「中银恒优12个月债券c」 固收加亏损「固收基金安全么」 买etf风险「买etf要注意些什么」 富国创新趋势股票009863天天基金「富国稳健增强债券a」 香港地产股市「港股跌98」 什么样的可转债一天能亏40几万「可转债盈亏—1」 首笔主权熊猫债发行是哪个国家「美元主权债券」 2020年债券型基金排行榜「债券型基金业绩排名」 25日发行黑龙江债券「中国最近发行的债券」 债券的基础知识「基金里的国债指数是什么意思」 债券补充资本金「资本补充方式」 国泰转债中签号码「127040国泰转债」 集中踩雷华晨债,华泰资管固收产品日跌超6%、下调估值「银华增强收益债券」 三部门联合发文助力民企发债融资的通知「政府融资平台境外发债」 龙湖地产债券「房企预售资金监管」 优先股具有利率跳升机制「利率机制」 关于投资债券的风险「债券基金风险」 信托的安全性体现在哪几个方面 「信托的功能主要体现在哪些方面」 债券 保代「基金杠杆通过代持」 云南债券发行「云南省专项债发行」 假如中国效仿俄罗斯,“清空”10540亿美债!会发生什么?「中国连抛1350亿美债」 宁波银行3月25日开售宁波债券「宁波银行收购华融」 股权转让前增加注册资本「股东通过债转股对公司增资」 华融基金调研智微智能产业「推荐最好的基金智投」 全球通胀利好黄金吗「股灾式牛市」 什么叫国际债券「国债金融债券企业债券的区别」
您的位置:首页 >要闻 >

2022年度银保监会考试大纲「银保监会什么时候考试」

2023-01-23 17:56:35来源:安徽时代教育

2022国考银保监会考试倒计时!备考时间越来越紧迫,接下来安徽时代顾邦为各位考生分享银保监会:法律岗·必备考点

打印准考证时间:2021年11月22日0:00至11月28日12:00

专业科目笔试时间:2021年11月27日

公共科目笔试时间:2021年11月28日

【必备考点一】行政法的基本原则

(一)合法行政原则

合法行政原则是行政法的首要原则。

(二)合理行政原则

(三)程序正当原则

(四)高效便民原则

(五)诚实守信原则

(六)权责统一原则

【通关模拟1•单选题】合理行政是行政法的基本原则之一。下列选项体现合理行政做法的是( )。

A.行政机关对该违法行政给当事人造成的损失主动进行赔偿

B.行政机关行使裁量权所采取的措施应符合法律目的

C.行政机关在作出重要决定时充分听取公众的意见

D.行政执法中要求有利害关系的公务员回避

【答案】B

【解析】合理行政原则的主要含义是行政决定应当具有理性,尤其适用于裁量性行政活动。合理行政原则包括三个原则:(1)公平公正原则;(2)考虑相关因素原则;(3)比例原则。比例原则有三方面的要求:第一,合目的性。第二,适当性。第三,损害最小。行政机关采取的措施和手段应当必要、适当。B项,合理行政原则中比例原则的体现;A项,属于权责统一原则;C项,程序正当原则中的公众参与原则;D项,属于程序正当原则中的回避原则。故选B项。

【通关模拟2•单选题】高效便民是行政管理的基本要求,下列哪些选项体现了这一要求?( )

A.行政机关作出重要规定或决定,应当听取公民、法人和其他组织的意见

B.对办理行政许可的当事人提出的问题给予耐心的答复

C.对违法实施行政许可给当事人造成侵害的执法人员予以责任追究

D.因法定事由并经法定程序,行政机关撤回或变更已生效的行政许可

【答案】B

【解析】高效便民原则体现在:(1)行政效率原则;(2)便利当事人原则。简化行政机关办理行政许可流程体现的是高效即同样的单位时间内输出的公务服务多了,体现的是行政效率原则。对办理行政许可的当事人提出的问题给予及时、耐心地答复体现了方便申请人、处处替行政相对人着想,便利其到行政机关办理事务的精神,B项正确。C项则体现的是权责统一原则,A、D项体现的是正当程序原则。故选B项。

【通关模拟3•单选题】以下体现行政法比例原则的是( )。

A.行政机关实施行政行为应对行政行为所要实现的公共利益和行政相对人的利益进行衡量

B.行政机关作出的授益性行政行为不得随意撤销或变更

C.行政机关实施行政行为不得超越法定权限

D.行政机关实施行政行为应严格遵守法定程序

【答案】A

【解析】比例原则是指行政机关采取的措施和手段应当是必要、适当的;应当避免采用损害行政相对人权益的方式,如果为达到行政目的必须对相对人的权益形成不利影响,那么这种不利影响应当被限制在尽可能小的范围和限度内,并且两者应当处于适当的比例。A项正确。信赖保护原则是指非因法定事由并经法定程序,行政机关不得撤销、变更已经生效的行政决定;因国家利益、公共利益或者其他法定事由需要撤回或者变更行政决定的,应当依照法定权限和程序进行,并对行政管理相对人因此而受到的财产损失依法予以补偿。B项错误。合法行政是行政法的首要原则,其他原则可以理解为这一原则的延伸。实行合法行政原则是行政活动区别于民事活动的主要标志。我国合法行政原则在结构上包括对现行法律的遵守和依照法律授权活动两个方面。故选A项。

【通关模拟4•多选题】下列哪些选项体现了程序正当原则?( )

A.平等对待相对人,不歧视

B.在行政执法中执法人员近亲属与该执法事项有利害关系的,执法人员应予以回避

C.在作出对当事人不利的行政处罚决定前,必须告知其作出行政处理的理由和依据,并听取其陈述与申辩

D.在作出对社会公众利益具有重大影响的行政决策前,应通过听证会等公众参与的方式征求意见

【答案】BCD

【解析】平等对待相对人,不歧视属于合理行政原则,A项错误。程序正当原则包括三个子原则:程序公开原则,即除涉及国家秘密和依法受到保护的商业秘密、个人隐私外,行政机关实施的行政管理活动应当公开,以实现公民的知情权、了解权。公众参与原则,行政机关作出重要规定或决定时,应当听取公民、法人或其他组织的意见。回避原则,行政机关人员履行职责与行政相对人存在利害关系的应当回避。故选BCD项。

【必备考点二】行政处罚法

(一)行政处罚的种类

(二)管辖

(三)简易程序

(四)听证程序

(五)执行

【通关模拟1•单选题】我国《行政处罚法》规定,可以当场作出的行政处罚决定的罚款限额为下列哪项?( )

A.对公民处以100元以下,对法人或者其他组织处以2000元以下

B.对公民处以200元以下,对法人或者其他组织处以2000元以下

C.对公民处以100元以下,对法人或者其他组织处以1000元以下

D.对公民处以200元以下,对法人或者其他组织处以3000元以下

【答案】D

【解析】《行政处罚法》第51条规定,违法事实确凿并有法定依据,对公民处以二百元以下、对法人或者其他组织处以三千元以下罚款或者警告的行政处罚的,可以当场作出行政处罚决定。法律另有规定的,从其规定。故选D项。

【通关模拟2•单选题】下列哪一项行为不属于行政处罚?( )

A.没收违法所得 B.停产停业

C.吊销许可证 D.扣押财物

【答案】D

【解析】《行政处罚法》第9条规定,行政处罚的种类:(1)警告、通报批评;

(2)罚款、没收违法所得、没收非法财物;

(3)暂扣许可证件、降低资质等级、吊销许可证件;

(4)限制开展生产经营活动、责令停产停业、责令关闭、限制从业;

(5)行政拘留;

(6)法律、行政法规规定的其他行政处罚。《行政强制法》第9条规定,行政强制措施的种类:(1)限制公民人身自由;(2)查封场所、设施或者财物;(3)扣押财物;(4)冻结存款、汇款;(5)其他行政强制措施。故选D项。

【通关模拟3•单选题】当事人逾期不履行行政处罚决定的,作出行政处罚决定的行政机关可以采取下列哪一项措施?( )

A.到期不缴纳罚款的,每日按违法金额的百分之三加处罚款

B.将查封、扣押的财物直接变卖或将其存款冻结后按原罚款数额2倍扣划加处罚款

C.申请上级行政机关强制执行

D.申请人民法院强制执行

【答案】D

【解析】《行政处罚法》第72条规定:“当事人逾期不履行行政处罚决定的,作出行政处罚决定的行政机关可以采取下列措施:(1)到期不缴纳罚款的,每日按罚款数额的百分之三加处罚款,加处罚款的数额不得超出罚款的数额;(2)根据法律规定,将查封、扣押的财物拍卖、依法处理或者将冻结的存款、汇款划拨抵缴罚款;(3)根据法律规定,采取其他行政强制执行方式;(4)依照《中华人民共和国行政强制法》的规定申请人民法院强制执行。”A项错误,不是违法金额。B项错误,不是2倍。《行政强制法》第34条规定:“行政机关依法作出行政决定后,当事人在行政机关决定的期限内不履行义务的,具有行政强制执行权的行政机关依照本章规定强制执行。”《行政强制法》第13条第2款规定:“法律没有规定行政机关强制执行的,作出行政决定的行政机关应当申请人民法院强制执行。有强制执行权的行政机关,行政机关强制执行;没有强制执行权的行政机关,申请人民法院执行。”没有强制执行权的,申请人民法院执行。故选D项。

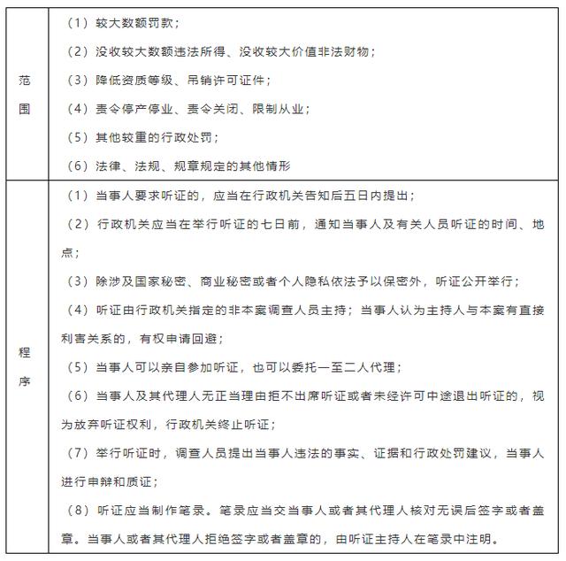
【通关模拟4•多选题】下列关于行政处罚听证程序的说法,正确的是( )。

A.当事人要求听证的,应当在行政机关告知后五日内提出

B.听证程序均应公开进行

C.行政机关应当在听证的七日前,通知当事人举行听证的时间、地点

D.听证由行政机关指定的非本案调查人员主持;当事人认为主持人与本案有直接利害关系的,有权申请回避

【答案】ACD

【解析】《行政处罚法》第64条规定:“听证应当依照以下程序组织:

(1)当事人要求听证的,应当在行政机关告知后五日内提出;(A项正确)

(2)行政机关应当在举行听证的七日前,通知当事人及有关人员听证的时间、地点;(C项正确)

(3)除涉及国家秘密、商业秘密或者个人隐私依法予以保密外,听证公开举行;(B项错误)

(4)听证由行政机关指定的非本案调查人员主持;当事人认为主持人与本案有直接利害关系的,有权申请回避;(D项正确)

(5)当事人可以亲自参加听证,也可以委托一至二人代理;

(6)当事人及其代理人无正当理由拒不出席听证或者未经许可中途退出听证的,视为放弃听证权利,行政机关终止听证;

(7)举行听证时,调查人员提出当事人违法的事实、证据和行政处罚建议,当事人进行申辩和质证;

(8)听证应当制作笔录。笔录应当交当事人或者其代理人核对无误后签字或者盖章。当事人或者其代理人拒绝签字或者盖章的,由听证主持人在笔录中注明。”故选ACD项。

【通关模拟5•多选题】下列有关《行政处罚法》的规定,说法正确的是( )。

A.行政机关及其执法人员当场收缴罚款的,必须向当事人出具省、自治区、直辖市财政部门统一制发的罚款收据

B.不出具财政部门统一制发的罚款收缴的,当事人也应当缴纳罚款

C.执法人员当场收缴的罚款,应当自收缴罚款之日起五日内,交至行政机关

D.在水上当场收缴的罚款,应当自抵岸之日起二日内交至行政机关;行政机关应当在二日内将罚款缴付指定的银行

【答案】AD

【解析】《行政处罚法》第70条规定:“行政机关及其执法人员当场收缴罚款的,必须向当事人出具国务院财政部门或者省、自治区、直辖市人民政府财政部门统一制发的专用票据;不出具财政部门统一制发的专用票据的,当事人有权拒绝缴纳罚款。”A项正确,B项错误。第71条规定:“执法人员当场收缴的罚款,应当自收缴罚款之日起二日内,交至行政机关;在水上当场收缴的罚款,应当自抵岸之日起二日内交至行政机关;行政机关应当在二日内将罚款缴付指定的银行。” C项错误,D项正确。故选AD项。

【必备考点三】商业银行法

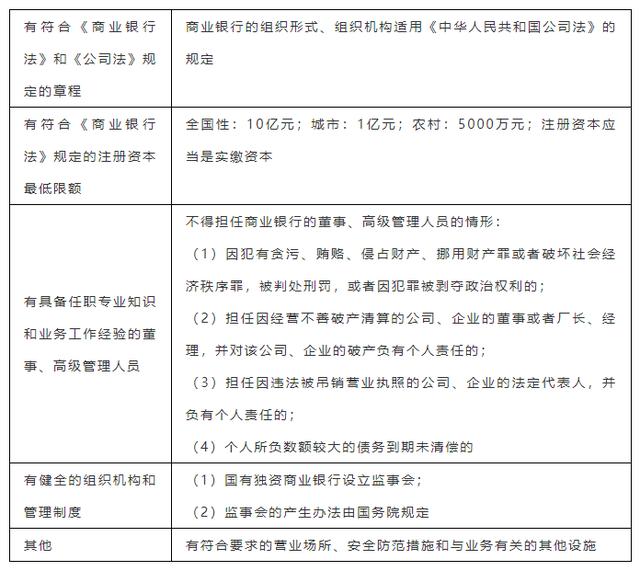
(一)商业银行的设立

1.设立条件

【提示】经批准设立的商业银行(分支机构),由国务院银行业监督管理机构颁发经营许可证,并凭该许可证向工商行政管理部门办理登记,领取营业执照。

2.分支机构

(二)商业银行的业务

(三)商业银行的存、贷款业务

1.存款业务

2.贷款业务

3.其他业务

(四)商业银行的接管、清算与终止

【通关模拟1•单选题】张某是A银行的董事,其妻担任B公司的法定代表人,B公司拟向A银行申请贷款,下列哪一种说法是正确的?( )

A.A银行可以向B公司发放抵押、保证或者信用贷款

B.A银行可以向B公司发放抵押、保证或者信用贷款,但张某在该笔业务中应回避

C.A银行不能向B公司发放信用贷款

D.A银行不能向B公司发放贷款

【答案】C

【解析】《商业银行法》第40条规定:商业银行不得向关系人发放信用贷款;向关系人发放担保贷款的条件不得优于其他借款人同类贷款的条件。前款所称关系人是指:(一)商业银行的董事、监事、管理人员、信贷业务人员及其近亲属;(二)前项所列人员投资或者担任高级管理职务的公司、企业和其他经济组织。张某的妻子在B公司担任高级管理职务,B公司属于关系人,不能发放信用贷款。故选C项。

【通关模拟2•单选题】对于银行业金融机构重组失败的,国务院银行业监督管理机关可以决定终止重组,由( )按照法律规定的程序依法宣告破产。

A.人民法院 B.人民检察院

C.公安机关 D.银保监会

【答案】A

【解析】银行业金融机构的破产,是指银行业金融机构符合《破产法》第2条规定的情形,经国务院金融监督管理机构向人民法院提出对该金融机构进行破产清算的申请后,由人民法院依法宣告破产的法律行为。故选A项。

【通关模拟3•单选题】某商业银行通过同业拆借获得一笔资金,关于该拆入资金用途,下列哪一项不正确?( )

A.弥补票据结算的不足 B.弥补联行汇差头寸的不足

C.解决临时性周转资金的需要 D.发放固定资产贷款

【答案】D

【解析】根据《商业银行法》第46条规定,同业拆借,应当遵守中国人民银行的规定。禁止利用拆入资金发放固定资产贷款或者用于投资。拆出资金限于交足存款准备金、留足备付金和归还中国人民银行到期贷款之后的闲置资金。拆入资金用于弥补票据结算、联行汇差头寸的不足和解决临时性周转资金的需要。A、B、C项正确,都属于拆入资金的用途。D项错误,拆入资金不得用于发放固定资产贷款。故选D项。

【通关模拟4•单选题】根据我国《商业银行法》第43条规定,商业银行目前在我国境内可以开展的业务是( )。

A.金融债券买卖 B.证券投资业务

C.信托投资业务 D.非自用不动产投资

【答案】A

【解析】《商业银行法》第43条规定,商业银行在中华人民共和国境内不得从事信托投资和证券经营业务,不得向非自用不动产投资或者向非银行金融机构和企业投资,但国家另有规定的除外。故选A项。

【通关模拟5•多选题】根据《商业银行法》,关于商业银行分支机构,下列哪些说法是错误的?( )

A.在中国境内应当按行政区划设立

B.经地方政府批准即可设立

C.分支机构不具有法人资格

D.拨付各分支机构营运资金额总和,不得超过总行资金总额的70%

【答案】ABD

【解析】《商业银行法》第19条规定:“商业银行根据业务需要可以在中华人民共和国境内外设立分支机构。设立分支机构必须经国务院银行业监督管理机构审查批准。在中华人民共和国境内的分支机构,不按行政区划设立。商业银行在中华人民共和国境内设立分支机构,应当按照规定拨付与其经营规模相适应的营运资金额。拨付各分支机构营运资金额的总和,不得超过总行资本金总额的百分之六十。”A、B、D项错误。第22条规定:“商业银行对其分支机构实行全行统一核算,统一调度资金,分级管理的财务制度。商业银行分支机构不具有法人资格,在总行授权范围内依法开展业务,其民事责任由总行承担。”C项正确。故选ABD项。

【必备考点四】抵押权

【通关模拟1•单选题】2013年甲将自己的三间私产房以20万元转让给乙,乙对房屋进行了装修后不久将房屋以25万元转让给丙,丙居住一年后以30万元价格转让给丁。以上几次转让均未办理房屋过户手续。在丁居住期间,房价大幅上涨。该房价格涨至100万元。甲、乙、丙、丁就该房屋所有权发生争议。该房屋归( )所有。

A.甲 B.乙

C.丙 D.丁

【答案】A

【解析】《民法典》第209条规定:“不动产物权的设立、变更、转让和消灭,经依法登记,发生效力;未经登记,不发生效力,但法律另有规定的除外。”在本题中甲虽将房子转让给乙,乙又进行了转让。但是在这些过程中并没有进行产权变更的登记。因此,房子的所有权是不发生变化的。故选A项。

【通关模拟2•单选题】甲公司向乙银行贷款1000万元,甲以其办公大楼向银行办理的抵押,并进行了登记。后甲因经营项目搬迁,在未通知抵押权人乙银行情况下,将其办公大楼转让给丙公司,下列说法正确的是( )。

A.转让行为无效,因未经抵押权人同意

B.转让行为效力待定,待乙追认后即可有效

C.转让行为有效,丙取得办公大楼所有权,乙无权对抵押办公大楼主张权利

D.转让行为有效,并取得办公大楼所有权,但乙有权对抵押办公大楼主张权利

【答案】D

【解析】《民法典》第406条规定:抵押期间,抵押人可以转让抵押财产。当事人另有约定的,按照其约定。抵押财产转让的,抵押权不受影响。

【通关模拟3•多选题】根据《民法典》的规定:下列各项中,有关抵押与质押的表述中,正确的有( )。

A.抵押合同与质押合同均不得约定担保物的所有权在权利人未得到清偿时,归权利人所有

B.抵押合同与质押合同均应采用书面形式

C.抵押权和质押权均因担保物灭失而消灭,因灭失所得的赔偿金等应当作为担保财产

D.抵押权人和质押权人均自合同生效之日起,有权收取担保物所生的孳息

【答案】AB

【解析】根据《民法典》第401条、428条规定,抵押权人、质押权人在债务履行期届满前,不得与抵押人、质押人约定债务人不履行到期债务时抵押财产、质押财产归债权人所有。如果约定,仅具有对抵押物、质物的优先受偿权。A项正确。抵押合同和质押合同均应是书面合同,B项正确。抵押权和质押权不因担保物灭失而消灭,因灭失所得的赔偿金等应当作为担保财产,C项错误。在抵押中,债务履行期届满,债务人不履行债务致使抵押物被人民法院依法扣押的,扣押之日起抵押权人有权收取由抵押物分离的天然孳息以及抵押人就抵押物可以收取的法定孳息。在质押中,除合同另有规定外,自质权人依据质押合同占有质物之日起,质权人有权收取质物所生的孳息。D项错误。故选A项、B项。

备考时间越来越短,大家要抓住时间哦

免责声明:本网站所有信息仅供参考,不做交易和服务的根据,如自行使用本网资料发生偏差,本站概不负责,亦不负任何法律责任。涉及到版权或其他问题,请及时联系我们。