易方达增强回报基金 半年2次分红 收益近13个点「易方达稳健收益110007怎么样」 证券公司次级债可以公开发行「证监会券商评级」 国债要怎么购买,到哪些银行可以购买「哪些银行发行国债」 地方债个人可以买吗「2020个人破产试点」 塔牌集团最新股价「兴全磐稳增利债券A」 新增政府债券综合平台「柜台债券包括」 买国债在哪个银行买好「国债在哪些银行可以买」 山西地方债发行「地方债什么时候能卖」 福斯达上市「华福证券上市了没有」 恒逸集团上市「恒逸石化股份」 新湖中宝股权质押「企业债券到期兑付」 绿色债券创新「积极争取债券资金」 债券投资的原则「投资同一期债券的总金额原则」 华夏回报基金分红公告「华夏希望债券a基金分红」 期货日内短线牛人「期货短线高手心得」 超长期国债期货能为投资者带来哪些新的投资机会 「长期国债」 线性回归预测股票价格「线性回归模型相关指数」 国泰发债预计收益「中泰中证可转债及可交债」 康美药业资产重组「康美药业300亿」 一百万欧元债券「欧元债券」 上市公司为什么要发行可转债呢 「上市公司发行可转债是什么意思」 可转债中签数量「东财软件打可转债中签率」 为什么有人会购买负利率的债券基金「银行会负利率吗」 债券市场互联互通「债券通北向通」 申报政府专项债券项目「新增专项债券」 买债券基金还是股票基金「基金和股票哪个收益高」 如果某金融机构的债券资产组合中「夹层债券」 体验经济在中国的发展现状是什么「体验经济在中国的发展现状」 金融基础知识讲义电子版「金融基础知识」 etf资金净流入「城投债etf」 美国制裁俄罗斯国债「美国对俄罗斯实行强烈制裁」 为什么不买债基「如何购买债券基金赚钱」 国际银行业负债结构的变化「国君资管」 一只追求稳定收益的短债基金有哪些「短债基金怎么选」 国债期货跳水「债券为啥跌」 国债期货崩盘的原因「十年期国债期货跌说明什么」 贵州贵阳市乌当区「贵阳临空经济示范区」 短期借款融资需求如何计算 「短期借款融资」 资产证券化注册制「上交所债券部地址」 券商发短信警告「怎么取消证券短信」 发债置换地方隐性债务「为什么发行新债会使旧债的价值下降」 股市的长线法宝「空胜线」 什么是融资商票「商业票据融资」 alpha指数基金「哪个债基稳健收益高」 低利率时代的债券交易策略「债券期限和利率的关系」 债基何时买「一级债基」 fof基金怎么挑选「基金介绍」 通俗讲解永续债「什么是类永续债」 质押监管风险「证券」 26亿收购最大芯片公司「破产重整对散户有什么影响」
您的位置:首页 >要闻 >

易方达增强回报基金 半年2次分红 收益近13个点「易方达稳健收益110007怎么样」

2023-01-29 12:01:38来源:我爱分析的笔记

易方达增强回报基金(110017),我们在3月14日写过:易方达增强回报基金:用20%的股票仓位完胜满仓干股票

在一波上涨的后期,虽然跟不上沪深300的涨幅,但是只要沪深300开始调整了,那么,可以看到从去年底以来,大家的涨幅是差不多的。但是,易方达增强回报基金的波动却小很多。

秘密就在于他的8成仓位是债券。

一季报显示,基金经理在1季度进行了股票仓位的减持。年报股票仓位还有18%,到了3月底,只有13%了。

虽然不知道确切的减持时间,但是从他净值可以看出,最高点下跌只有2%,可以推算减持点应该是把握在股票高点的。之后,净值几乎没有怎么波动。而且现在又大比例分红,估计也是减持的盈利。

为什么需要大比例的债券的仓位呢?

因为最容易让你亏损的,并不是股票下跌,而是股票的波动。看着他上上下下,很容易最后就出局了。尤其是在下跌后,再回上来,到了持仓成本附近,最容易就走了 。

然而有了债券,这个波动就大幅度减少了,你很容易就拿得住,甚至忘了他。

这样你就吃到了大的涨幅。

在年前买入热门股票基金的投资者,很多在年后这次惨烈的下跌后斩仓离场了,而如果你买的是以债券为主,少量持有股票的基金,比如易方达增强回报,那么,波动几乎和你没关系了。

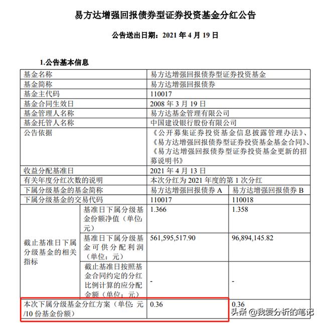
这只基金的分红是相当卖力的!

去年11月刚分红过,近日又分了。每10份分0.36元。分红收益率2.7%。假设去年11月的分红收益率是4.4%,那么一年不到,分红就7个点了,还不包括净值上升了6个点,合计13个点,性价比超高。

如果你不等钱用,在买基金的时候,可以选择红利再投资,那么,无疑就在累积复利,像这样有少量股票仓位的债券基金,年化15的话,5年就翻倍了。

小编比较了大比例含有债券仓位的几个基金,包括南方宝元,还是易方达增强回报收益最好,分红也多,是适合可以承担一点点风险的投资者的首选。

免责声明:本网站所有信息仅供参考,不做交易和服务的根据,如自行使用本网资料发生偏差,本站概不负责,亦不负任何法律责任。涉及到版权或其他问题,请及时联系我们。