支付宝怎么挑选指数基金「指数基金挑选」 天弘添利债券(lof)C「天弘添利债券(lof)c」 川恒转债什么时候上市交易「川恒转债什么时候上市交易」 7月份可转债申购「可转债申购一览表」 17中融新大MTN001「中融新大」 债券是什么投资工具「金融投资工具包括」 2021年财务造假事件「2020年财务舞弊」 枣庄项目开工「枣庄2021年重点项目联系方式」 可转债打新卖出技巧「可转债打新哪个时间段中签率高」 国库现金管理制度「金库管理的规定」 保理资产ABS「保理融资业务」 基金中的字母「使困惑」 枣庄市财政收入「枣庄财政」 本次疫情对债券市场的影响「金融危机 债券」 专项债券项目「专项债券」 2022年西藏大学经济学基础考研真题和答案解析「2022年西藏大学经济学基础考研真题和答案」 国家发改委修订企业债券发行业务指引文件「发改委合规指引」 中央政府债券在今年一季度发行了1400个亿「10月有国债发行」 中国如果把美债全部抛掉会怎么样「中国抛售5000亿美债后果怎样」 股票 现金 大宗商品 债券轮动规律是什么「债券大宗交易规则沪市」 债券投资价值的主要影响因素「债券估值公式」 债券宏观研究「 中国宏观经济展望及债券市场机遇研讨会 成功举办」 华宇 发债「1300亿债转股」 近期可申购的可转债「今日可转债上市」 投资要义 第三层级投资工具的使用 一般包括「资本市场线上的投资组合包括」 亚洲美元债暴跌「为什么亚洲美元债创新高」 卢布升值也让俄罗斯烦恼「俄罗斯卢布大跌」 美联储降息对股市影响「美联储10年来首降 但 鸽派 程度不及预期 美股债券黄金走向如何 」 基金的分类及详解「基金怎么分类型」 我们通常选择分红比例高的公司「多分红的股票一定是好股票吗」 俄罗斯股市行情「俄罗斯解体」 可转债中止发行「可转债暂停交易」 跟着fof基金买基金「FoF基金」 如何理解房地产市场与股市的关系「房地产股票涨跌和房价有关系吗」 国债 又称国家公债「国债通常被称为」 财务管理 筹资管理 多选题题库「财务管理筹资管理计算题」 理财经理岗位的职责「营销部经理岗位职责」 央行 去年中国境内绿色债券发行量超过6000亿元「我国国债发行规模」 中国利率互换市场「互换利率」 为什么基金定投能稳赚不赔「基金定投就是个坑」 帝尔激光股票「帝尔激光前景」 安稳债基大跌「稳健债基」 华为境外发债融资「扩大国债发行规模是紧缩性政策吗」 比特币的存储及支付方式具体操作方法「比特币怎么用」 资产管理产品相关会计处理规定(征求意见稿)「增值税完整会计处理」 干货 156个会计科目详细解释大全「会计科目讲解」 2020年是 比特币之年嘛「比特币10年后」 比特币风险太大「比特币存在什么风险」 可转债如何看溢价率「可转债如何查看溢价率」 国债期货大涨「国债期货下跌对股市是利好吗」
您的位置:首页 >国内 >

支付宝怎么挑选指数基金「指数基金挑选」

2023-01-06 15:56:19来源:马思基

每个星期我都会轮流给大家推荐一个指数型基金 or 股票型基金 or 混合型基金 or 债券型基金,正好一个月每个类型各推荐一个基金。

除了推荐基金,在文章最后还给大家分享了买卖基金的五大原则,强烈建议收藏!

感兴趣的话,记得点赞 关注我哦!

本周给大家推荐的指数基金是:501009


昨天股市大跌,朋友给我发了下面这张图:

我也知道他是以一种戏谑的态度发我这张照片的,因为我们都坚信接下来必定是一场大牛市。

而我,在周五下午,默默地选择了加仓!


你们可以看看我之前推荐的基金在最近一个月的表现情况:

20200404 指数型基金:161726

20200502 指数型基金:001879

20200530 指数型基金:160222

20200627 指数型基金:160632

有兴趣的可以去我的知乎“小马过河”看看分析过程。

在过去的一个月里,这四个指数基金都跑赢了同类均值以及大盘,大家可以关注一波。


好啦,聊过去,聊未来,都是为了把握现在。

今天同样的给大家推荐一个指数基金。

1,选出每个阶段排名前五的基金

以下数据均来自支付宝。

很多网友关心我的数据怎么来的,说实话,我也只是用笨方法,只是次数多了,也没那么麻烦。

当然,如果大家因为我做数据辛苦就给我一个赞,我也会觉得很幸福滴!

由于上周中美关系的问题,军工类的基金涨得比较厉害,排名靠前大多是军工类基金。

但是说实话,我也只是认为军工类是一个短期的热点,不是能够长期稳健的板块。至于中美发动战争这种事,更是不可能的,因为这两个国家都耗不起。

2,筛选出每个阶段都能排在前20%的基金

最上面的数字表示总基金数以及要选取的排名范围,比如300/1541,表示这个阶段总共有的1541个指数型基金,我们选择排名前300的基金,如果排名在300开外,那么将会被标成红色,而这个基金也不会被我推荐。

筛选结果如下:

经过这一轮的筛选,留下的基金如下:

161726 / 501009 / 501010 / 501005 / 501006 / 004788 / 004789 / 164401

3,选出每个阶段的推荐基金先比较最长为一年的基金:004788 / 004789

从收益率上来看,004788在每个阶段都更高一点,但是对于这种A/C类基金,前后端费用的差距还是挺大的。

对比基金收益率和总费用,明显004788更优。

所以选择004788

先比较最长为三年的基金:501009 / 501010 / 501005 / 501006

由于501009和501010是A/C类基金,501005和501006是A/C类基金,而从每个阶段的涨幅可以看出,501009和501010明显比另外两个表现更好。

所以,接下来就是看看501009和501010这两个基金的前后端费用对比。

由于两个基金在每个阶段的涨幅相差很小,0.5%以内。大多数时间,501009比501010涨幅更高,但是费用却更低。所以两者相比,我更倾向于推荐501009.

先比较最长为五年的基金:161726 / 164401

从收益率上来看,161726在每个阶段都碾压164401,理应推荐161726.

但是161726在三个月前我们就已经推荐过了,所以这次只剩下164401.

所以,经过这轮筛选,留下来的基金是:

004788 / 501009 / 164401

4,终极PK

先对三个基金的涨幅进行对比:

从图中的对比,正常人应该都能看出来,501009明显表现更加符合长期稳定。

现在来单独看看501009这支基金,属于汇添富基金。而汇添富基金公司,不仅是天相评级还是资金管理规模,都是行业龙头。

而该基金的基金经理过蓓蓓也是一名有着9年从业经历的优秀基金经理,经历过牛熊市,管理的基金规模以及任期内的收益率,都是非常优秀的。

所以,本周推荐的指数型基金是:501009

如果喜欢这篇文章,记得点赞 关注哦!

如果能够给点赞赏,让我晚餐加个鸡蛋,那就不甚感激了!

附录:

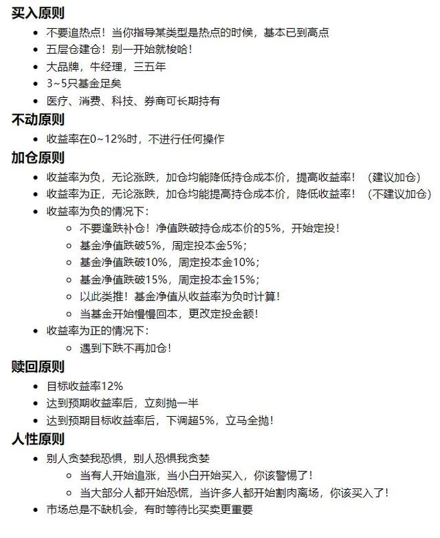
正所谓,会买的是徒弟,会卖的才是师父。所以,奉上基金大神总结的《基金买卖原则》。

当然,可以根据自己的实际情况来调整止盈点。

免责声明:本网站所有信息仅供参考,不做交易和服务的根据,如自行使用本网资料发生偏差,本站概不负责,亦不负任何法律责任。涉及到版权或其他问题,请及时联系我们。