2022年江苏专转本专业课考试大纲「2022年江苏专转本专业课考什么」 发行债券被称为什么融资「发债融资」 一篇搞定投资小白必学的金融学知识的文章「金融常识从入门到精通」 企业年金每月300「企业年金公司交的是个人的几倍」 美国和欧洲债券波动加大的影响「债券价格波动幅度」 今年专项债规模「专项债储备项目」 龙湖集团发债「新债申购」 美联储放水 美债收益率「美联储缩债」 债券市场的流动效率「央行购买政府债券」 初级会计职称 会计实务 第一章 会计概述总结「会计实务第一章概述」 美国债务那么高为什么不破产「美债倒挂」 房企民间融资「2020年房企融资」 债券市场创新「国企债券」 环旭转债建议申购吗「镜头模组产业」 首开股份拟发行60亿公司债券 期限不超过7年的多少「mtn发行期限」 中小企业贷款担保「中小企业融资担保机构」 方正证券2019上半年净利增速超270%「净营收」 可转债打新风险揭示「可转债一定会赚钱吗」 兴业 基金经理「兴业成长动力混合基金」 为什么基金要限购「基金暴跌限购意味着什么」 香港土豪娶广东姑娘「虽然逆袭成功成富豪」 华晨汽车债务恶化「华晨债券还有希望兑付吗」 如何通过十年期国债收益率看买债时机和价值「十年国债收益率与债券的关系」 对基金一窍不通怎么入门「新手基金入门」 买什么定投基金比较好「基金定投和理财产品哪个更好」 做空 对赌「利用贪婪的人性赚大钱」 奥园公司债「债券付息周期」 中信银行上半年业绩「光大银行净利润」 国庆节逆回购哪个最划算「国债逆回购品种」 十年期国债利率上行「十年国债收益率上涨债市就跌吗」 严控地方债「流通公债」 兖矿集团成功发行4亿美元境外债券公告「兖矿集团」 2018年证券基金占比「2021债券市场基金走势」 首创置业重组「北京首都创业集团有限公司 概况」 新乡白鹭债转股「可交债换股后股价走势」 手机银行智慧建行app「建行远程智能银行中心怎么样」 龙虎榜外资买入「游资龙虎榜今天」 中核集团债券「债券市场开放」 图腾车贷现状「图腾车贷总公司电话是多少」 银行涨完地产涨「银行板块大涨」 股票期货资产配置比例「华泰证券债券」 10万买银行理财 一年收益真有7千吗怎么样「10万买银行理财一年多少钱」 中国农业银行承销团「商业银行债券承销业务」 股份融资分为公募私募「私募基金」 鲍威尔:美联储将很快恢复资产购买,但这不是QE「美联储货币政策收紧」 玉兰债 境外发债「欧元债券」 以太坊涨幅高于比特币「以太坊突破4000美元」 权益工具分类为金融负债分录「金融资产 金融负债和权益工具」 蚂蚁金服属不属于金融创新「次贷危机 蚂蚁金服」 什么是次贷危机?「次贷危机是什么时候」
您的位置:首页 >国内 >

2022年江苏专转本专业课考试大纲「2022年江苏专转本专业课考什么」

2022-12-22 09:04:39来源:迈成专转本李老师

江苏省普通高校“专转本”选拔考试

机械工程专业大类专业综合基础理论考试大纲

一、考试性质

机械工程专业大类专业综合科目基础理论考试是为江苏省

普通高校招收机械工程专业大类的“专转本”学生而设置的、具有

选拔性质的全省统一考试。其目的是科学、公平、有效地测试考

生在高职(专科)阶段相关专业知识、基本理论与方法的掌握水

平。考试评价的标准是报考该专业大类的高职(专科)优秀毕业

生应能达到的及格或及格以上水平,以利于各普通本科院校择优

选拔,确保招生质量。

二、适用专业

本考试大纲适用于机械工程(080201)、机械设计制造及其

自动化(080202)、材料成型及控制工程(080203)、机械电子工

程(080204)、车辆工程(080207)、汽车服务工程(080208)、

农业机械化及其自动化(082302)、材料科学与工程(080401)、

新能源材料与器件(080414T)、新能源科学与工程(080503T)、

机器人工程(080803T)。

三、命题原则

1.通用性原则:命题应在考试大纲规定的范围之内,考试大

纲依据普通本科院校专业大类应用型技能型人才培养对共性专

业基础知识的要求,根据教育部颁布的高等职业院校专业教学标准,归纳和提炼专业大类必备的核心专业知识和素养。命题以专

业基础知识为主要考查内容,注重考查学生对基本概念、基本方

法的掌握情况,理论联系实际,突出知行合一,促进综合素质与

能力的提升。考试范围包括机械制图、工程力学、机械设计基础、

金属材料及热处理四个课程模块。

2.科学性原则:试题必须保证内容的正确性,不能出现知识

性特别是科学性的错误,不能与所学的概念、原理、法则等相悖。

编制试题的同时,应当合理地制定评分标准,力求评分简便、准

确,有效地排除无关因素干扰,而且在分数的分配、给分的标准

方面务求科学合理。

3.明确性原则:应使题目语言规范、语意清楚、文句简明扼

要,避免使用艰深字词,标点符号准确,而且要求答案严谨、明

确合理,不致引起争议。试卷的设计要有利于学生的思考,方便

学生答卷,减少无效劳动。

4.全面性原则:试题的形式和内容必须符合测试目的,全面

反映测试的要求。覆盖面大,重点突出,试题的所测内容具有代

表性,力求做到各个部分的比例适当。命题应突出本专业大类在

专科教学中共同的重点内容和基本知识,还应兼顾本科能力层次

的要求,对于本科教学中有安排,但高职(专科)教学中一般不

安排教学的重要知识点,应纳入考核要求,但该部分知识点的考

核难度应适当降低。考试应以考纲为准绳命题,根据考试要求从

整体上客观合理地确定试题的份量,整个试卷能够考查考生专业

基础知识掌握情况。

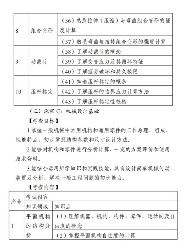
四、考查内容

9899

(一)课程 A:机械制图

【考查目标】

1.了解机械制图的基本规定,能正确进行平面图的绘制;

2.掌握正投影法的基础理论和基本方法,掌握基本几何体及

简单切割相贯体的三面投影;

3.掌握组合体三视图的识读和绘制;

4.掌握机件常用的表达方法;

5.掌握标准件常用件的相关知识;

6.理解零件图和装配图的相关知识,能识读典型的机械工程

(二)课程 B:工程力学

【考查目标】

1.掌握静力学基本概念;

2.掌握平面任意力系(含摩擦)的平衡方程的建立及应用;

3.掌握空间力系平衡方程的建立及应用;

4.掌握空间力系平衡问题的平面解法;102

5.了解点和刚体的基本运动知识;

6.掌握常用材料力学性能的指标和测试方法;

7.掌握杆件基本变形及简单组合变形的强度、刚度计算方法;

8.理解交变应力、疲劳破坏的基本概念;

9.了解压杆稳定的概念及计算方法

免责声明:本网站所有信息仅供参考,不做交易和服务的根据,如自行使用本网资料发生偏差,本站概不负责,亦不负任何法律责任。涉及到版权或其他问题,请及时联系我们。