2021中级会计经济法各章节重点知识点归纳「中级经济师考试重点整理」 我国发行40亿欧元主权债券「2020年可转债发行资金规模」 兰州硬币收藏「浙江钱币博物馆」 中央印发黄河流域生态保护和高质量发展规划纲要「黄河流域上游生态保护和高质量发展」 波兰发行30亿元人民币三年期熊猫债券「熊猫债的特点」 ppp的融资模式「PPP项目公司融资模式」 可转债和债券基金「推荐一只可转债投资」 新湖中宝净负债率「新湖系」 甘肃省成功发行政府新增债券388亿元「2021甘肃省政府专项债券」 注意了 这10种情形无需发票可税前扣除的行为「没有发票也可以税前扣除的情形」 小规模纳税人的利息收入怎么做账「小规模纳税人的利息收入如何缴税」 华融证券国新控股「国融证券代码」 信贷业务的基本要素包括哪些「信贷基础知识培训」 剖析美债收益率上行对美股的影响「股票平均收益率」 中短久期债券「稳健债基」 公司债券承销费率「中信证券债券900007」 支付宝买基金哪一个比较好「用支付宝买基金和平台买基金」 企业收到财政专项资金后会计核算怎么做帐「资金借出如何会计核算」 经常摸脸会长痘「常摸脸易长痘吗 6个好习惯助你摆脱痤疮困恼 战痘族三大误区 」 股票 基金 可转债 为什么可转债越来越受青睐 「可转债基金为什么收益这么高」 怎样是闭口粉刺「闭口粉刺怎么解决」 给巴菲特的50个终极问题 透露出哪些投资机会呢「巴菲特谈投资」 网贷公司把债权转让了,我被起诉了「网贷债权转让只还本金」 我国证券投资双向开放提速增效「目前证券行业正处在第几轮政策周期」 美国加息引发金融危机「央行加息对经济的影响」 漳州城投评级「厦门市政府债券」 什么是债券回购交易所「什么是债券回售」 中性策略的优势「市场中性策略是什么」 基金爱好者「潜力基金」 怎样合理规避个人所得税「个人所得税合理避税12种方法」 为什么最近肉价上涨很快呀「为什么肉价上涨」 美债收益率上升 通货膨胀「美元升值美债会怎样」 人民币最新汇率破7的影响「下周美元走势」 河南省在线投资平台「河南城市网」 美国提升债务「投资人持有欧元看涨美元看跌期权」 广东省专项债券「2021年地方债发行计划」 市场利率下行,债券收益增高「市场利率越大债券价值越小为什么」 格力电器可转债公告「对于到期一次还本付息的债券」 长租公寓融资工具深度解析图「青客公寓融资」 华尔街交易员日记「华尔街顶级交易员」 证券投资专题「第一创业融资融券」 当下的国债及经济状况简析图「我国国债的概况」 下周牛股预测「2021年下半年股市下一个风口」 炒股基础课 这些名词你要懂嘛「股市名词术语解释」 债券基金一天涨了70%多「成立以来涨得最好的债券基金」 债券牛市中,收益率上行「财通收益增强债券A」 资产负债表期末余额的填列方法有「资产负债表存货期末余额怎么填」 保险知识知多少「保险小白快速了解保险」 天弘债券基金分析「天弘债券基金有风险么」 深圳二手房实际成交价格「深圳二手房真实成交价格在哪查」
您的位置:首页 >要闻 >

2021中级会计经济法各章节重点知识点归纳「中级经济师考试重点整理」

2022-12-19 12:01:03来源:2022中级经济师专题

2022中级经济基础第五部分 会计

(实用知识重要)

【会计部分五章内容】

第28章会计概述

第29章会计循环

第30章会计报表

第31章财务报表分析

第32章政府会计

中级经济师-会计部分的内容是对会计实务内容的极简浓缩,内容都是基础会计的内容,没有太大难度。

2022中级经济师-经济基础第二十八章划重点

第二十八章 会计概论(知识点多核心基础)

一、知识点:现代会计的两大分支

现代会计分为财务会计和管理会计两大分支

二、知识点:会计的基本职能

会计具有核算和监督两项基本职能

三、知识点:会计对象及会计核算的内容

1、会计对象

会计对象即会计的客体,是会计所核算和监督的内容 。凡是特定对象能以货币表现的经济活动都是会计核算和监督的内容。企业中以货币表现的经济活动一般称为价值运动或资金运动。

资金投入

1.资金投入是企业资金运动的起点。

2.资金投入包括:

(1)企业所有者投入的资金---形成企业的所有者权益

(2)企业债权人投入的资金---形成债权人权益(企业的负债)3、投入企业的资金构成流动资产和非流动资产。

资金的循环与周转

1、企业将资金运用于生产经营过程 。

2、资金循环:

3、资金周转:上述循环过程周而复始的不断循环。

资金的退出

缴纳税金、偿还债务、向投资者分配股利和利润。

2、会计核算的内容:

1.款项和有价证券的收付

2. 财物的收发、增减和使用

3. 债权债务的发生和结算

4.资本的增减

5.收入、支出、费用、成本的计算

6.财务成果的计算和处理

7.需要办理会计手续、进行会计核算的其他事项

四、知识点:会计要素和会计等式

1. 反映财务状况的会计要素- -资产负债表要素

2. 反映经营成果的会计要素

3、会计等式

1.资产 = 负债 所有者权益

2.利润 = 收入-费用

五、知识点:会计要素确认和计量的基本原则

会计要素确认和计量基本原则包括: 权责发生制原则;配比原则;历史成本原则;划分收益性支出与资本性支出原则。

六、知识点:会计的基本前提

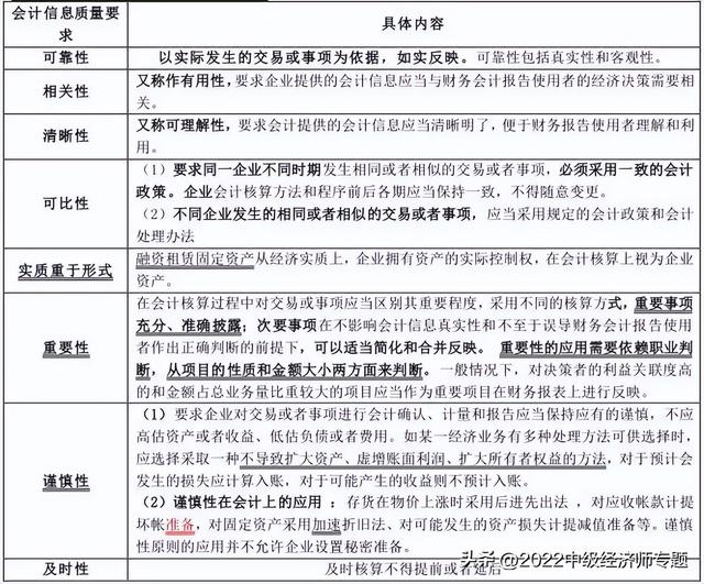
七:知识点:会计信息质量要求

2022中级经济师-经济基础第二十九章划重点

一、知识点:会计确认和会计计量

1、会计将确认、计量、记录和报告为主要环节的基本程序及相应的方法为会计循环。

2、会计确认是会计数据进入会计系统时确定如何进行记录的过程,即将某一会计事项作为资产、负债、所有者权益、收入、费用或利润等会计要素正式列入会计报表的过程。

3、会计确认主要解决三个问题

(1)确定某一经济业务是否需要进行确认;

(2)确定该业务应在何时进行确认;

(3)确定该业务应确认为哪个会计要素。

4、计量问题是会计的核心问题,主要是核算出数量的多少。

5、会计计量属性主要有五种:

历史成本:通俗理解实际成本。

重置成本:通俗理解现行成本。

可变现净值:通俗理解商品出售去掉各种成本的净值。

现值:通俗理解未来现金流量经过合理估计利率折算到今天的价值。

公允价值:你我都认可的价值。

企业对会计要素进行计量时,一般应当采用历史成本,采用重置成本、可变现净值、现值、公允价值计量的,应当保证所确定的会计要素金额能够取得并可靠计量。

二、知识点:会计记录

会计记录的方法主要包括:设置账户、复式记账、填制和审核凭证、登记账簿。

借贷记账法记账规则:有借必有贷,借贷必相等

三、知识点:账务处理程序

账务处理程序的基本模式可以概括为:原始凭证—记账凭证—会计账簿—会计报表

四、知识点:财务会计报告

会计报表按照其反映经济内容不同,可分为反映财务状况的报表、反映经营成果的报表和反映现金流量的报表三类。

我国企业对外提供的会计报表至少应当包括资产负债表、利润表、现金流量表等。小企业编制的会计报表可以不包括现金流量表。

2022中级经济师-经济基础第三十章划重点

一、知识点:会计报表

资产负债表:反映企业某一特定日期财务状况。

利润表:反映企业一定会计期间经营成果。

现金流量表:反映企业一定会计期间现金和现金等价物流入和流出的情况。

二、知识点:资产负债表

1、资产负债表是反映企业 在 某一特定日期财务状况的会计报表, 以“资产= = 负债所有者权益”这一基本等式为基础编制, 反映企业静态财务状况。

2、

(1 )资产类项目按流动性(即变现能力)进行排列,流动性强的在前,流动性差的在后,并按流动资产和非流动资产分项列示。

(2)负债类项目按 到期日的远近进行排列,先到期地排在前,后到期的排在后;并按流动负债和长期负债分项列示,流动负债在前。

(3)所有者权益排列顺序:实收资本、资本公积、盈余公积和未分配利润。其中盈余公积和未分配利润是企业在生产经营过程中形成的。

3、资产负债表编制方法

三、知识点:利润表

1、反映企业在 一定会计期间 经营成果的报表,是一张 动态的会计报表。为报表使用者提供 企业 盈利能力 方面的信息。

2、营业利润=营业收入-营业成本-税金及附加-销售费用-管理费用-研发费用-财务费用-资产减值损失-信用减值损失 其他收益 投资收益 公允价值变动收益 资产处置收益

3、 利润总额= 营业利润(亏损以“-”号填列)营业外收入–营业外支出;

4、净利润= 利润总额(亏损以“-”号填列) - 所得税费用

不影响营业利润的项目:营业外收入;营业外支出;所得税费用。

四、知识点:现金流量表

1、若企业发生的经济业务 只涉及现金各项目之间的变动或只涉及非现金项目

之间的变动,则不会影响现金流量 ;如:从银行提取现金或将现金存入银行;以固定资产清偿债务、用原材料或固定资产对外投资等业务。

2、只有发生的经济业务涉及现金各项目和非现金各项目之间的变动时,才会影响现金流量。如 用现金购买材料、用现金对外投资、收回长期债券投资等。

3、影响现金流量的因素包括企业的经营活动、投资活动和筹资活动等日常经营业务。

4、现金流量的分类(分清楚三种活动)

2022中级经济师-经济基础第三十一章划重点

第31章的财务报表基本指标每年必考,打个比方:4场经济基础的考试,上午考流动比率,下午可能考流动资产周转率,第二天考资本收益率,你不一定在哪场,也不一定考哪个知识点,所以下面知识点需要全面掌握。

一、知识点:财务报表分析的基本方法

1. 效率比率是用以计算某项经济活动所费与所得的比例,反映投入与产出的关系。可以进行得失比较,考察经营成果,评价经济效益。

2. 相关比率是某个项目和与其有关但又不同的项目加以比较所得的相关数值的比率。

3. 结构比率是某项目数值占各项目总和的比率,反映部分与总体的关系。

二、知识点:财务报表分析的基本指标

1、偿债能力指标

2、营运能力指标(周转率、周转天数)

3、盈利能力指标(利润率、净利率、收益率、盈余等)

会计算、理解名词意思,本章内容多做题,尤其是真题。

2022中级经济师-经济基础第三十二章划重点

第32章政府会计内容比较少,1-2分容易得,不能丢。

一、知识点:政府会计

2、政府会计由预算会计和财务会计构成。

(1)预算会计提供与政府预算执行有关的信息,实行收付实现制。

(2)财务会计提供与政府的财务状况、运行情况 (含运行成本)和现金流量等有关信息,实行权责发生制。

二、知识点:政府会计要素和政府会计报告

政府财务报告包括:财务报表和财务分析,

财务报表包括:会计报表和报表附注。2021真题考察的知识点。

免责声明:本网站所有信息仅供参考,不做交易和服务的根据,如自行使用本网资料发生偏差,本站概不负责,亦不负任何法律责任。涉及到版权或其他问题,请及时联系我们。