货币金融学米什金11版笔记「货币金融学米什金11版笔记」 费用会计和出纳「什么计入财务费用」 工行收益最高的理财产品「比较高收益的理财产品」 创金合信竞争优势基金「创金合信货币A」 价值评估基础总结「以现金流量为基础的价值评估方法」 002997瑞鹄模具发行价「002997瑞鹄模具股吧」 现阶段我国的政府债务风险状况及其防范策略「如何防范债务风险」 普通话考试 容易读错的字「普通话常读错的字」 陕西黑猫的可转债「601015陕西黑猫」 可转债中签号公布「可转债聚合转债(111003) 中签号出炉」 基金赎回和卖出有什么区别 主要有这些区别「场内基金赎回与卖出的区别」 经济衰退期间进行投资的正确策略是「经济危机下如何投资」 纯债基金推荐2021「2021年最值得投资的10只债券基金」 美元指数持续下跌「2021当前经济金融形势分析」 艾德一站通开户「艾德港股」 债券基金的特点是「投资债券基金主要面临的风险」 破产后的共益债务「企业破产重整债务怎么办」 可转债的赎回条款「可转债有条件赎回」 中国现在为什么还买美债「中国这次还会买美债吗」 2020年度烟台市重点项目「上海19号线最新规划图」 美股反弹全线收涨「美股屡创新高」 中国第一个违约债「政府地方债券还不上」 普通投资者如何划分基金经理的投资风格等级「基金经理风格」 获得晨星基金奖最多的基金经理「南方基金202007」 华为发行30亿债券「华为的融资现状」 哪些证券化产品是标准化债权类资产 「标准化资产有哪些」 通常用于作为资产证券化里的SDV「金融知识丨不动产资产证券化简介与CMBS模式要点解析」 如何打新可转债「个人如何大量打新可转债」 爱玛上市最新进展「爱玛科技集团股份有限公司上市」 可转债里的转股价什么意思「可转债转股价格如何确定」 为什么近期银行股票狂跌「银行股中报」 张清华天天基金「张清华-最美丽的分析师微博」 债券基金的久期越长,对利率敏感度「利率下行对债券基金的影响」 关于进一步加强企业债券服务实体经济能力严格防范「国家经济建设公债」 什么叫政策性金融债「政府专项债券与政府债」 家庭理财适合哪些投资方式「投资理财的方法有哪些」 我国发行40亿欧元主权债券「境外投资者投资境内债券」 上市银行为何青睐可转债发行「银行可转债什么意思」 银行支持防疫工作及企业复工复产措施「中国工商银行绿色债券」 泰国央行数字货币最新消息「欧洲央行数字货币最新消息」 中国外汇储备在世界排名第一,为什么还要大量对外举债?「第一大外汇储备国」 为什么要在香港发行央行票据「央行发行央票是为了」 中国债券市场投资指南网「中国债券市场」 银行理财产品风险等级划分「银行理财的风险等级有哪些」 100股如何加仓「基金今天加仓明天有收益吗」 购买债券返本付息的账务处理怎么做 「购买债券返本付息的账务处理怎么做 」 受托理财分红的账务处理「对公受托理财分红分录」 简单看懂资产负债表「怎么能看懂资产负债表」 河南发行地方债「工商银行的国债可以随时卖出吗」 公司分红怎么做账务处理「公司分红账务处理」
您的位置:首页 >要闻 >

货币金融学米什金11版笔记「货币金融学米什金11版笔记」

2023-01-17 15:56:33来源:鑫易成学习网

编辑搜图

第2篇 金融市场

第4章 理解利率

4.1 复习笔记

【知识框架】

【考点难点归纳】

考点一:利率的计量(见表4-1)★★★

表4-1 利率的计量

编辑搜图

编辑搜图

【例4.1】其他情况不变,若到期收益率______票面利率,则债券将______。(  )[中国科学技术大学2016年研]

A.高于、溢价出售

B.等于、溢价出售

C.高于、平价出售

D.高于、折价出售

【答案】D

【解析】如果债券的市场利息率(到期收益率)低于同类债券的票面利息率,则债券的价格高于其票面值,债券溢价发行;如果债券的市场利息率(到期收益率)等于同类债券的票面利息率,则债券的价格等于其票面值,债券平价发行;如果债券的市场利息率(到期收益率)高于同类债券的票面利息率,则债券的价格低于其票面值,债券折价发行。

【例4.2】30年期限,10%票面利率债券的债券面值是100元,目前该债券售价是98元,那么该债券的收益率应该(  )。[清华大学2015年研]

A.大于10%

B.小于10%

C.等于10%

D.无法判断

【答案】A

【解析】由题知债券目前售价是98元,低于票面价值100元,因而该债券是折价发行。折价发行的债券到期收益率大于票面利率。

【例4.3】面值为100元的永久性债券票面利率是10%,当市场利率为8%时,该债券的理论市场价格应该是(  )元。[中央财经大学2011年研]

A.100

B.125

C.110

D.1375

【答案】B

【解析】该债券的理论市场价格应该是:P=C/rm=100×10%/8%=125元。

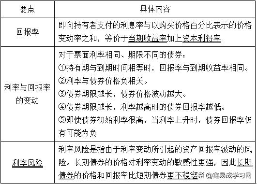
考点二:利率与回报率的区别(见表4-2)★★

表4-2 利率与回报率的区别

编辑搜图

【例4.4】在其他条件相同的情况下,同一公司发行的5年期债券与3年期债券相比,下列哪个选项是正确的?(  )[中山大学2019年研]

A.通货膨胀补偿率较大

B.期限风险收益率较大

C.流动性风险收益率较大

D.违约风险收益率较大

【答案】B

【解析】债券的利率期限结构是:具有相同风险、流动性和税收特征的债券,由于距离到期日的时间不同,其利率会有所差异。A项,其他条件相同时通货膨胀补偿率相同;B项,同一公司发行的债券,期限越长,由于利率上升而使购买长期债券的投资者遭受损失的风险就越大,期限风险收益率较大;C项,同一公司发行的5年期债券与3年期债券相比流动性风险收益相同;D项,同一家公司违约风险相同,故违约风险收益率相同。

【例4.5】一个固定收益基金经理希望持有价格波动率最大的债券,其应该持有(  )。[清华大学2015年研]

A.短期,高息票债券

B.长期,低息票债券

C.长期,零息票债券

D.短期,低息票债券

【答案】C

【解析】价格的利率敏感性与债券的到期时间长短具有正向关系,其他因素相同时,长期债券比短期债券价格的利率敏感性更强;价格的利率敏感性与债券的票面利率具有反向关系,其他因素相同时,低票面利率债券比高票面利率债券价格的利率敏感性更强。

考点三:名义利率与实际利率的区别(见表4-3)★★

表4-3 名义利率与实际利率的区别

编辑搜图

【例4.6】目前我国一年期定期存款年利率为2.50%,假设2010年官方公布的CPI为3.80%,则一年期定期存款的实际年利率为(  )。[浙江工商大学2011年研]

A.1.30%

B.-1.30%

C.-1.25%

D.-1.27%

【答案】C

【解析】名义利率是指包括补偿通货膨胀(或通货紧缩)风险的利率。名义利率的计算公式可以写成:r=(1+i)×(1+p)-1。式中,r为名义利率;i为实际利率;p为借贷期内物价水平的变动率,它可能为正,也可能为负。则实际年利率为:i=(1+r)/(1+p)-1=(1+2.5%)/(1+3.80%)-1=-1.25%。

【例4.7】实际利率和名义利率都可能为负值。(  )[中央财经大学2012年研]

【答案】√

【解析】实际利率是指物价水平不变,从而货币购买力不变条件下的利息率。名义利率是指包括补偿通货膨胀(包括通货紧缩)风险的利率。理论上名义利率不可能为负,即不会出现倒付利息的情况,但实际上日本在20世纪90年代与美国在2008年次贷危机期间出现过名义利率为负的情况。当通货膨胀率高于名义利率时,实际利率为负值。

必须记住我们学习的时间有限的。时间有限,不只由于人生短促,更由于人事纷繁。——斯宾塞

免责声明:本网站所有信息仅供参考,不做交易和服务的根据,如自行使用本网资料发生偏差,本站概不负责,亦不负任何法律责任。涉及到版权或其他问题,请及时联系我们。