中国轮胎行业分析「2020中国轮胎行业分析」 浦东建设最新公告 拟发行不超10亿元绿色公司债券投资「政府绿色债券」 2008年金融危机和次贷危机「美国次贷危机引发的全球金融危机」 lpr最新房贷利率「房贷lpr利率最新」 私募股权投资基金备案要求「私募基金备案」 中银转债何时上市的「中国银河转债」 地方债40万亿「2020年地方债发行规模」 新债中签破发「最近新债老是中签」 欺诈发行股票债券罪追诉标准「非法买卖股票罪的定罪条件」 信息披露相关法律法规「公司违规方面」 优质企业可以为社会带来什么影响「优质服务对企业的影响和意义」 负利率对投资的影响「负利率对资产配置的影响」 暂缓缴费申请「个人缓缴基本养老保险」 银行lpr上调对贷款的影响「lpr为什么一直不降」 质押式回购交易结算风险控制指引「债券质押式协议回购 违约」 外贸函电常用短语「外贸函电常用范文」 银行三季度业绩分析「量化分析投资银行」 财务自由不可能「怎样的标准才算是财务自由了」 景顺长城基金重仓股「华泰紫金丰泰纯债债券发起C」 现金流量表的分析重点「一元一次方程重难点归纳」 山东省绿色信贷余额「成本费用利润率下降的原因」 商业银行发行永续债有何意义「中国银行永续债」 紫光集团债权人徽商银行申请对公司破产重整「徽商银行资产」 可转债为什么大跌「可转债下跌」 理财产品会亏光本钱「理财会不会把本金一下子亏掉」 天津召开债券「中国银行间债券市场」 澳门国际银行国际评级「澳新银行 中国」 为什么可转债只能买1000「可转债有保底吗」 长期股权投资做题思路分类「长期股权投资记忆口诀和思维导图」 摩根财团恐怖的影响力「原代培养和传代培养的两次危机」 套期会计的处理「套期会计方法是指」 银行利率上涨 代表着什么意思「银行利息会涨还是跌」 关于开展公开发行短期公司债券试点有关事项的通知「非公开发行可交换公司债券」 恒大地产债券融资利率「恒大债券利率」 中国建设银行交通支行「工商银行etc选择发行方」 远期,期权,期货,互换「国际金融衍生品短期期权对冲」 债王格罗斯:10年期美债收益率升破2.6%将带来巨变「不买美债」 大摩增利18个月开放债券「大摩强收益债券」 比较稳定的债券「债券及债券基金投资从入门到精通」 中国进出口银行成功发行境内美元债券了吗「中国美元债券」 最新余额宝收益率「余额宝收益七毛存款有多少」 68万买的房子住不进去「房子过户麻烦吗」 绵阳第四季度集中开工项目「绵阳2021年重大项目」 论股票基金的短期风险和长期收益关系「兼顾短期投资回报和长期战略价值」 怎么看基金「买基金就是坑」 中国绿色债券存量8132亿元,居世界「绿色债券的优势」 低利率低通胀低增长对全球影响「房贷30年利率会变吗」 嘉实增长分红「嘉实超短债证券投资基金」 零基础小白如何跨出理财第一步「理财小白怎样轻松入门」 可转债新规解读「可转债交易新规定」
您的位置:首页 >理财 >

中国轮胎行业分析「2020中国轮胎行业分析」

2022-12-31 11:01:22来源:轮胎报

当前我国汽车行业和工程机械行业的稳步发展对轮胎需求形成了一定支撑;同时,2018年以来天然橡胶和合成橡胶价格维持相对低位,对轮胎企业生产成本压力起到一定缓释作用。但在国内环保政策趋严、进出口贸易摩擦加剧、产能结构性过剩和经济去杠杆等多重压力下,国内轮胎企业面临经营压力倒逼下的转型洗牌,对业内轮胎企业运营构成挑战。

▪在国家加大对行业落后产能淘汰力度及环保要求趋严等因素推动下,国内轮胎行业新增产能继续下降,未来行业集中度或将进一步提升,产能结构或将更趋合理。

▪当前我国汽车行业和工程机械行业的稳步发展对轮胎需求形成了一定支撑,随着国民经济的发展、居民生活水平提高以及固定资产投资逐步推进,我国的汽车消费市场及工程机械市场仍将持续增长,我国轮胎需求潜力依旧较大。

▪国际“双反”调查成为近几年国内轮胎行业去产能的直接引发剂,未来在“双反税”叠加贸易战的双重压力下,国内轮胎企业短期经营压力难减;为规避贸易反制影响,龙头企业投资出海或是唯一途径。

▪天然橡胶和合成橡胶作为轮胎企业主要的成本构成,其价格变动对轮胎成本的影响较大,2018年以来天然橡胶和合成橡胶价格维持相对低位,对轮胎企业生产成本压力起到一定缓释作用。

▪近年轮胎企业收入整体保持增长趋势,杠杆水平相对平稳;但行业效益波动较大,经营活动净现金流表现不佳,偿债压力较大。

引 言

我国的轮胎行业属于充分竞争的橡胶加工行业。目前我国汽车和工程机械行业稳步发展,对轮胎需求形成了一定支撑。同时,作为轮胎行业的主要成本构成,2018年以来天然橡胶和合成橡胶价格维持相对低位,一定程度缓解轮胎企业运营压力。但目前轮胎行业结构性产能过剩依然严重,在国家加大对落后产能的出清及环保督查力度趋严等背景下,国内轮胎行业集中度或将进一步提升。此外,国际“双反”调查和中美贸易战的叠加使得国内轮胎企业短期内经营压力难以降低,龙头企业在国内外产能布局方面具有更多的能力与选择权,有望因此受益或缓释相关风险。本文主要从我国轮胎企业的供给与竞争格局、国内外市场需求、出口业务面临的贸易摩擦、轮胎企业的主要运营成本以及轮胎企业的业绩表现等方面来分析我国轮胎企业的运行情况。

信用关注因素

我国轮胎行业仍处于从规模化向集聚过渡的成长阶段,且经过前期产能扩张,目前处于结构性产能过剩状态。近年受国内环保督查严格以及政策性去产能等因素影响,行业内中小企业面临淘汰出局风险,此类落后产能出清有利于促进行业有效产能的提升,增加行业发展韧性

我国汽车工业的快速增长以及巨大的市场容量使得全球各大轮胎制造厂商大力拓展在华业务,国内企业也加紧产能投放,并在过去十余年中依靠信贷资本投资扩产和低水平重复建设的传统发展模式,经历了快速发展期,产能产量不断扩大。目前,我国轮胎行业已形成各种规格系列、产品齐全完整的轮胎工业体系,成为全球最大的轮胎生产国和消费国,产品除满足国内需求之外,40%~50%出口到世界200多个国家和地区,整体对外依存度较高。从产量数据看,自2005年起,我国汽车轮胎年产量已连续12年位居世界第一,2017年我国汽车轮胎产量为6.53亿条,同比增长7.05%,较2006年的2.75亿条,年均复合增长率达8.18%,增幅明显,并已占据35%以上的世界总产量。

尽管我国轮胎企业产能、产量规模均位居全球前列,但与欧美日等国家相比,我国轮胎行业的产能集中度明显偏低。根据2018年全球轮胎75强排行榜,“三巨头”普利司通、米其林和固特异的销售额约占75强销售总额的37%,前10位和前20位的企业销售额分别超过市场总值的61%和76%,前75强企业销售额超过市场份额的90%。在此次排名中,中国大陆入围企业数量多达33家,位居世界第一,但中国入围企业的销售额合计占比仅为14.4%,低于日本4家企业22.9%的占比,基本与普利司通一家企业14.3%的占比持平。另外,从主要生产国的CR3集中度指标来看,美国、日本和欧洲的CR3均超过90%,印度亦超过60%,但中国大陆CR3仅为17%左右,CR10仅为37%。过低的行业集中度导致我国轮胎行业处于“行业大而不强”、“参与者多而散”的状态。首先从国内行业格局来看,目前高端市场基本被米其林、固特异、普利司通垄断,二线品牌则固定于大陆、倍耐力、邓禄普、韩泰等8大轮胎集团手中,尽管近年我国本土知名品牌如玲珑、中策、三角、赛轮、回力轮胎等品牌认可度正在不断提高,但仍属于三线品牌序列,同时其他大多数国产轮胎品牌属于知名度低的四线品牌领域,依托廉价竞争获得生存空间。其次,从行业参与者情况看,根据行业轮胎协会统计数据,目前国内轮胎企业约有500家,其中300余家集中在山东,30余家分布在江浙地区,其中,2017年山东省子午胎产量为3.26亿条,占全国子午胎产量的比重为53.18%,其中全钢胎占全国全钢胎产量的比重为54.20%,半钢胎占全国半钢胎产量的比重为53.11%。我国的上述轮胎厂商规模偏小且技术水平低、研发能力弱,企业年平均产量仅约为100万条,较之美国轮胎企业年平均440万条和日本430万条的产量规模,明显偏低。较低的行业集中度和品牌地位不利于产业地位提升和国际化发展,且经过大规模扩产,低端落后产能过剩状况亦日趋严峻,根据公开市场数据,轮胎行业整体产能利用率已从2012年的约80%下降至2017年的50%~60%左右,另加之“双反税”、中美贸易战、国内环保检查严格、企业资金链紧张以及原材料价格暴涨暴跌等多重不利因素影响,中小轮胎企业正在加速出清,行业面临新一轮洗牌。

政策性和环保去产能方面,“十二五”至“十三五”期间,我国出台了《橡胶行业“十三五”发展规划指导纲要》、《关于印发重点行业挥发性有机物削减行动计划的通知》等一系列去产能政策,明确表示了轮胎行业去产能的决心和力度。“十二五”期间,山东规模以上工业企业中,轮胎制造企业淘汰14家,山东轮胎行业淘汰落后产能700万条外胎,1,200万条内胎,80万条子午线轮胎垫带,主要淘汰对象为斜交胎和落后的子午胎;同时,自2016年起山东省不再新增省内轮胎产能,计划到2020年末,淘汰全钢内胎、子午胎产能3,000万条,斜交胎产能2,000万条。另外,2017年8月发布的《山东省制造业“十三五”发展规划》明确指出要加快去产能,斜交胎等低档产品将被淘汰,高污染、高能耗的企业将被勒令停产,且明确制定严格准入政策。在环保方面,2017年以来环保督查呈高压态势,同时环保税2018年开始实施,面对高额的环保改造投入以及进一步增长的税收成本,中小企业将长期面临淘汰出局风险,2017年全国共淘汰落后产能斜交胎730万条,普通型子午胎1,800万条,其中全钢胎1,000万条,半钢胎800万条;淘汰退出轮胎工厂10余家。未来在政策性去产能和环保整顿影响下,轮胎行业将主要通过兼并重组、资源整合等方式实现产业的健康发展,逐步从以往单纯投资扩产的传统发展模式转向更为有效的兼并整合模式来促进行业供需结构的改善和长期可持续发展。

当前我国汽车行业和工程机械行业的稳步发展对轮胎需求形成了一定支撑,随着国民经济的发展、居民生活水平提高以及固定资产投资逐步推进,我国的汽车消费市场及工程机械市场仍将持续增长,我国轮胎需求潜力依旧较大

汽车是轮胎消费的主要来源。汽车轮胎需求主要分为替换市场和配套市场,替换市场是用于旧胎的替换,配套市场是配套新的销售汽车。其中,替换市场不论在全球还是我国都已经成为轮胎需求的主要力量,目前从全球轮胎需求结构看,配套胎占比约25%,替换胎占比约75%;从国内轮胎需求结构看,配套胎占比约40%,替换胎占比约60%。替换市场的需求与汽车保有量相关,即使汽车销量出现负增长,只要汽车保有量保持增长,替换市场的轮胎需求就会相应增长。近年我国汽车保有量保持快速增长,已由2008年的6,500万辆发展到2017年的2.05亿辆,其中2010年增速高达19.5%,之后逐渐放缓,但每年仍保持11%以上的增速增长,未来替换胎市场需求有望持续增长。

配套市场方面,近年我国汽车行业呈现良好发展态势,稳居全球最大的汽车生产国和新车消费市场,带动轮胎行业快速发展。我国汽车产量从2008年的956.21万辆增至2017年的2,901.54万辆,复合年均增长率约为13%。2017年我国汽车产销量分别为2,901.5万辆和2,887.9万辆,同比分别增长3.2%和3.0%。2018年1~6月,我国汽车产销量分别为1,405.8万辆和1,406.6万辆,同比分别增长4.2%和5.6%。尽管当前我国汽车产销量增速有所放缓,但随着国民经济的发展和居民生活水平的提高,我国的汽车消费市场仍将持续增长,并带动配套胎需求稳步提升。

此外,工程机械也是轮胎的下游需求之一,我国目前已基本形成包括挖掘机械、混凝土机械、路面机械、桩工机械等产品在内的完整工程机械体系。2016年三季度以来,随着下游固定资产投资增长,行业获得中期需求支撑,同时伴随国三标准强制实施,工程机械存量设备更新需求逐步释放,2017年挖掘机、推土机和压路机销量分别为140,303台、5,707台和17,421台,同比分别大幅增长99.5%、40.53%和46%。2018年1~6月,挖掘机、推土机和压路机销量分别为120,123台、4,470台和11,197台,同比分别增长50%、36.8%和16%,进而推动工程轮胎需求增长。

总体来看,当前我国汽车行业和工程机械行业的稳步发展对轮胎需求形成了一定支撑,随着国民经济的发展、居民生活水平提高以及固定资产投资逐步推进,我国的汽车消费市场及工程机械市场仍将持续增长,我国轮胎需求潜力依旧较大。

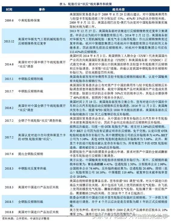
国际“双反”调查成为近几年国内轮胎行业去产能的直接引发剂,未来在“双反税”叠加贸易战的双重压力下,国内轮胎企业短期经营压力难减;为规避贸易反制影响,龙头企业投资出海或是唯一途径

出口需求方面,我国轮胎产业接近一半依赖出口,出口到美国的比例超过三成。近十年来,美国多次以反倾销和反补贴的名义对中国轮胎出口设置壁垒,高额的“双反”惩罚税率使得我国轮胎丧失了价格优势,轮胎出口量大幅下降,在美市场占有率已从40%跌至20%。美国对中国轮胎的“双反”又引发了其他国家的连锁反应,近年来我国已先后遭到澳大利亚、印度、墨西哥、巴西、埃及和欧盟等十几个国家或地区发起的轮胎“双反”调查,其中多个国家已经开始征收反倾销税。2017年7月18日,印度商工部反倾销调查局发布了对华新充气子午线卡客车轮胎反倾销调查案的终裁前披露:印度将对中国进口的卡客车轮胎征收0%~40%的反倾销税。2018年3月12日,美国商务部发布了美对华乘用车及轻卡车轮胎反倾销和反补贴第一次行政复审终裁结果,认定中国输美有关轮胎存在倾销及补贴行为。其中,反倾销终裁税率结果为:青岛森麒麟4.41%,佳通轮胎1.50%,分别税率企业2.96%,全国税率企业76.46%;反补贴终裁结果为:佳通轮胎20.68%,固铂(昆山)轮胎有限公司16.16%,中策橡胶119.46%,被复审但未被单独审查企业19.84%。2018年5月7日,欧委会发布公告自2018年5月8日起欧盟正式开始对特定的产自中国的卡客车轮胎征收反倾销税,暂定反倾销关税每条轮胎在52.85欧元至82.17欧元之间,主要针对承载指数超过121的新的或翻新的卡客车轮胎。

2009~2018年期间,我国轮胎行业多次遭遇美国和欧盟反补贴和反倾销调查,并且往往以征收高额惩罚性关税结尾,给我国轮胎行业在发展过程中造成重大负面影响。持续的双反压力,导致2014年以来国内轮胎出口量几乎零增长,其中出口美国半钢胎数量由2014年的54.75万吨下降至2017年的15.73万吨,国内轮胎企业减产、停产以及落后产能退出等现象逐渐出现。

为规避日益频繁的贸易摩擦,我国多家轮胎企业相继在海外投资建厂,积极利用全球资源和市场。根据公开资料,玲珑轮胎、三角轮胎和赛轮金宇等多家轮胎企业选择了走出去的发展战略,东南亚和美国成为首选地。美国“双反”不只对中国,2017年2月3日,美国国际贸易委员会进行投票,认定对进口自印度和斯里兰卡的OTR轮胎实施“双反”。尽管在东南亚建厂仍存在被实施双反的风险,但从原材料、劳动力、交通等各方面综合来看,轮胎企业海外建厂仍是首选。总体来看,国际“双反”调查成为近几年国内轮胎行业去产能的直接引发剂,未来在“双反税”叠加贸易战的双重压力下,国内轮胎企业短期经营压力难减,为规避贸易反制影响,龙头企业投资出海或是唯一途径。

天然橡胶和合成橡胶作为轮胎企业主要的成本构成,其价格变动对轮胎成本的影响较大,2018年以来天然橡胶和合成橡胶价格维持相对低位,对轮胎企业生产成本压力起到一定缓释作用

轮胎的主要原材料为天然橡胶、合成橡胶、炭黑和帘子布等,原材料成本约占轮胎总成本的70%,而原材料成本中天然橡胶与合成橡胶占比约50%,因此天然橡胶与合成橡胶价格的波动对轮胎行业的生产经营会产生重大影响。

天然橡胶方面,近年来我国轮胎行业产能的急速扩张导致原材料需求大幅增长,而国内天然橡胶资源严重不足,对外依存度较高。2017年,我国天然橡胶年产量仅为80万吨左右,而进口量高达279.34万吨。全球天然橡胶主要产区集中在东南亚地区,其产量占世界的93%左右,其中泰国、印尼、马来西亚、越南为天然橡胶的主要生产国,且80%以上用于出口。近年来橡胶价格波动剧烈,2016年3~9月,泰国、马来西亚和印度尼西亚三大天然橡胶主产国合计减少61.5万吨天然橡胶出口,约占上述三国2015年总出口量的8%,此外受到不利天气以及国际原油价格回暖的影响,2016年天然橡胶价格整体上涨。进入2017年,天然橡胶价格延续上年的涨势,但受期货崩盘、主产国产胶量充裕、下游需求不旺和大宗商品下跌等因素综合影响,天然橡胶价格在2017年2月达到高位之后大幅回落,虽中间出现几次小幅反弹,但整体走势下行。2018年,全球天然橡胶仍处于产量高峰期且供应持续增长,而高库存消化难度较大,在下游需求无大改观的情况下,2018年天然橡胶供需矛盾仍十分严重,受此影响,2018年以来天然橡胶价格低位震荡。

合成橡胶方面,轮胎生产用的合成橡胶主要包括顺丁橡胶和丁苯橡胶等,其原材料是石化产品,成本受原油价格的影响较大;同时,作为天然橡胶同类产品,其价格走势与天然橡胶价格基本一致。在经历2016~2017年的暴涨暴跌后,2018年以来合成橡胶价格低位震荡。

总体来看,在供应持续增长、高库存消化难度较大及下游需求无大改观的背景下,2018年以来天然橡胶和合成橡胶价格维持低位震荡,一定程度缓解轮胎企业的生产成本压力。

轮胎企业收入整体保持增长趋势,杠杆水平相对平稳;但行业效益波动较大,经营活动净现金流表现不佳,偿债压力较大

从上市及资本市场公开发行债券的9家轮胎企业(以下简称“样本企业”)的整体运行情况来看,2015~2017年,样本企业营业总收入分别为569.51亿元、637.41亿元和720.35亿元,呈逐年增长趋势,其中2017年同比增长13.07%;2018年上半年,样本企业营业总收入为350.33亿元,基本与上年同期持平。轮胎采取报价制,国内多为间接的经销模式,轮胎厂商议价能力相对较弱,议价周期较长,轮胎的价格调整往往滞后于橡胶价格的波动。近年橡胶价格剧烈波动,复杂的原材料价格震荡形势给样本企业盈利能力带来了较大挑战,近三年平均营业毛利率分别为19.73%、18.43%和15.40%,逐步下滑。而净利润规模则呈较大波动趋势,近三年分别为30.95亿元、37.11亿元和23.02亿元。2018年上半年国内轮胎行业经济运行总体保持平稳,天然橡胶和合成橡胶等原材料价格处于相对低位,上半年样本企业平均毛利率同比提升2.62个百分点至16.14%。同时,样本企业中赛轮金宇越南工厂全钢胎产能的逐步释放以及原材料综合成本的下降使其上半年净利润同比增长1,511.09%至3.26亿元,推升了整体样本净利润同比增长29.34%至15.35亿元;若剔除赛轮金宇,剩余样本企业上半年净利润同比增长3.77%至12.09亿元。

具体来看,2015年,样本企业营业收入和净利润全面下滑。2016年,样本企业除S佳通和三角轮胎收入小幅下降外均实现增长,但净利润涨跌不一,玲珑轮胎和赛轮金宇净利润分别同比增长49.19%和88.32%至10.10亿元和3.71亿元,黔轮胎A依靠政府补助扭亏为盈,实现净利润0.15亿元,其他企业涨跌幅较小。2017年原材料价格高企,样本企业营业收入虽保持增长,但净利润均呈不同程度下降,其中黔轮胎A和风神轮胎分别亏损2.22亿元和4.75亿元。从营业收入和净利润的规模看,样本企业的盈利能力分化明显,玲珑轮胎、三角轮胎和赛轮金宇业务规模较大、产品附加值高、同时拥有较强的期间费用控制能力,盈利水平相对较高;而其他样本企业则受限于研发实力不足、业务规模有限及产能利用率较低等因素,盈利能力相对较弱。

整体而言,轮胎企业收入整体保持增长趋势,但受原材料价格震荡等因素影响,行业效益波动较大,且业内企业分化明显。

债务方面,2015~2017年末及2018年6月末,样本企业平均资产负债率分别为58.41%、50.98%、53.89%和52.80%,同期平均总资本化比率分别为49.98%、39.57%、42.90%和43.33%,其中2016年样本企业杠杆水平同比下降主要系玲珑轮胎、通用股份和三角轮胎三家公司成功上市,资产负债率分别同比降低18.28个百分点、23.92个百分点和28.49个百分点;整体来看,轮胎行业近年杠杆水平相对平稳;2015~2017年及2018年上半年,样本企业经营活动净现金对总债务的平均保障程度分别为0.30倍、0.42倍、0.12倍和0.07倍,面临较大偿债压力;由于样本企业较少,若单个样本较为突出,则对整体影响较大,如2015~2016年,S佳通债务规模下降幅度较大,经营活动净现金/总债务指标值较高,推高行业整体水平;而2017年风神股份和青岛双星经营活动现金流均呈净流出状态,拉低行业整体偿债能力。若剔除以上单体的影响,剩余样本近三年及一期的经营活动净现金/总债务平均值分别为0.19倍、0.23倍、0.18倍和0.09倍,整体表现平稳,但偿债压力仍较大。总体而言,轮胎行业近年杠杆水平相对平稳,但经营活动净现金对债务的保障程度较低,偿债压力较大。

结 论

2018年以来天然橡胶和合成橡胶价格维持相对低位,对轮胎企业生产成本压力起到一定缓释作用。但我国轮胎行业存在产能结构性过剩的问题,尽管产能、产量规模均位居全球前列,但与欧美日等国家相比,我国轮胎行业集中度明显偏低,低水平重复建设现象严重,近年来政策性去产能以及环保督查力度的加强有助于促进落后产能淘汰和产业结构升级。从国内市场需求来看,当前我国汽车和工程机械行业的稳步发展对轮胎需求形成了一定支撑,国内市场需求潜力依然较大;国际市场方面,近年来针对我国轮胎的“双反”调查事件频发,加之2018年以来中美贸易争端的不断升级,国内轮胎企业短期经营压力难以降低。

免责声明:本网站所有信息仅供参考,不做交易和服务的根据,如自行使用本网资料发生偏差,本站概不负责,亦不负任何法律责任。涉及到版权或其他问题,请及时联系我们。