FOF基金怎么选「fof基金怎么选」 中国持有美国国债的风险「减持债券」 中国石油债券「页岩油气」 债券投资与储蓄存款的区别「其他债权投资和债券投资有什么区别」 东海证券 招聘「东海证券债券发行部实习生招聘」 永泰能源欠多少债「永泰能源焦煤」 债券型基金的涨跌与哪些因素有关联「债券基金涨跌的因素」 财务流水账报表「如何迅速看懂财务报表」 融资租赁的售后回租「融资性售后租赁」 20蓝光CP001「蓝光 破产」 广发基金排名第一「分红最稳的几只基金」 股票分红与银行理财「银行股分红高为什么没人买」 债券基金都是坑「债券基金稳吗」 资管新规对于银行理财产品的影响「资管新规后的保本理财产品」 企业内外账管理 销售 财务费用的会计处理方法「财务费用怎么做账」 睿远重仓股「睿远基金最新持股」 白酒医疗新能源大跌「进口芯片军工半导体供应商」 战略配售蚂蚁的基金「蚂蚁战配基金」 沈阳国资增持成为盛京银行第一大股东「恒大持有盛京银行多少股份」 2022年基建投资「城市建设投资」 国开债收益率大涨意味着什么「无固定期限资本债券是利好吗」 建业胡葆森看重住宅产业化,16.5亿接盘中民投资产「建业胡葆森原名」 资管产品会计处理规定对信托产品运营管理的新要求「信托产品需要申报吗」 信用债市场风险「债券的风险有哪些」 人民财评 继续巩固金融支持实体经济成果实施「巩固创建成果」 房地产投拓 如何理解利息资本化 费用化 「房地产资本化利息结转」 阳光城 回购债券「零息债券」 可转债交易规则改变「拟发行可转债」 央行降准降息逆回购「央行100亿逆回购利空利好」 债基过年就跌吗「新债上市还会涨吗」 2022年最看好的基金组合「新手基金定投哪支好」 如果欠钱不还怎么处理「欠钱不还有没有法律途径可以解决」 债券基金为什么也会跌「为什么债券基金一直跌」 预付账款和预计负债「预计负债和预收账款的区别」 基金一个周期「基金定投的真实经历」 企业利息支出的常见问题和涉税处理「利息支出账务处理」 交通运输领域新型基础设施建设行动方案(2021-2025年)「交通政策」 投资研究体系「投资管理体系构建」 美联储加息美国国债市场价格下降「美联储加息对中国债券的影响」 鹏华债券基金「华夏双债增强债券A」 2月至6月,同比增长率从高到低「1月份到6月份平均增长率」 有史以来最好的10本投资书之一「关于理财投资方面的书」 紫光国微债券上市「发行可转债 股票涨停」 持有至到期投资的利息调整如何计算「持有至到期投资利息收益计算表」 利率债投资的影响因素「利率债投资」 邯郸市发行首单项目收益债券的公司「项目收益债是企业债吗」 歌尔股份大股东减持「高管增持」 财务常用的公式「最新财务软件有哪些」 大连瓦房店规划「国债违约」 债券市场收益率下行「短期债券的收益一般高于长期债券」
您的位置:首页 >理财 >

FOF基金怎么选「fof基金怎么选」

2022-12-18 12:00:21来源:雪球

​作者:雪球用户网叔点财
来源:雪球
著作权归作者所有。商业转载请联系作者获得授权,非商业转载请注明出处。
风险提示:本文所提到的观点仅代表个人的意见,所涉及标的不作推荐,据此买卖,风险自负。

1、FOF基金是什么?

2、FOF基金值得投资吗?

3、FOF基金怎么投资?

4、有哪些表现比较好的FOF基金

今年的市场,只能用神鬼莫测来形容。

板块分化到拉丝,几乎每天都是冰火两重天。

大盘看似起起伏伏,但基本涨一天,跌两天。长期来看依旧是在横盘震荡中持续阴跌。

年初至今,沪深300指数跌了将近7个点,最大回撤高达-18.19%。

上证指数看似风风火火,但也只涨了4个点,最大回撤是-9.16%。

纵观公募基金市场,可谓生灵涂炭,民不聊生。

许多去年涨50%甚至翻倍的战斗基,今年全都变垃基。

收益率几乎全是负的,绿的让人发慌。

所谓乱世出英雄,乱市出奇基。

最近几年处境一直非常尴尬的FOF基金(日常劝退基),今年却凭借着闷骚的业绩脱颖而出,一举成为当红炸子基。

Wind数据显示,目前成立一年以上的FOF基金一共163只。

从收益率来看,这163只FOF基金今年以来全部碾压沪深300指数,即使是表现拉跨的的,超额收益也高达5%。

从回撤来看,更是独领风骚,163只FOF基金中,仅有4只最大回撤大于沪深300指数。

一句话来总结今年的FOF基金——稳得一批。

因业绩优秀,FOF基金今年来市场规模暴增86%,总规模接近1700亿。

FOF基金是什么?真的赚钱吗?该怎么投?有哪些FOF基金表现较好?

今天,网叔就来给大家好好唠唠FOF基金。

一、FOF基金是什么?

FOF基金,英文全名是Fund of Fund。

翻译过来就是基金中的基金。

简单讲就是买基金的基金。

普通基金投资的一篮子股票、货币、债券等有价证券。

而FOF基金投资的却是一篮子基金。

这时候有的小伙伴就会说了。

这不就是套娃吗?

从某种程度上来说,FOF基金还真就是套娃。

不过,这个套娃并非简单的“俄罗斯”套娃。

我们买FOF基金,本质上是把钱交给专业机构,借助机构强大投研力量和基金经理的专业投资能力,帮我们筛选出优质基金,构建合理大类资产配置。

从而达到优化投资组合、降低风险、提高收益的目的。

比起自己选基金,FOF基金解决了投资者资产配置难、择时难和选基难三大难题。

具体解决效果如何,在下文的的业绩复盘中会得到验证。

但不管效果如何,钱肯定是要掏的。

我们都知道,买基金一般要交管理费和托管费等各种费用。

但因为FOF基金本身就是一只母基金,投的是一堆子基金。

所以我们买FOF基金,不仅要交FOF(母)基金本身各种费用,同时还得交其投资(子)基金的各种费用。

也就是说,FOF基金的费率是Dobule的,双重的。

当然,为了避免基金公司无限套娃,收取多重费率。

监管层特别规定:FOF基金不能投资其他FOF。

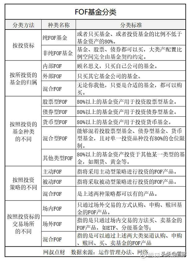
FOF基金按照不同的分类方法种类繁多。

具体分类方法网叔总结在了以下表格中,感兴趣的小伙伴可以细看。

这里必须需要注意一点。

想知道一只FOF基金到底属于什么种类、采取什么投资策略等一系列繁琐问题,单从基金首页和持仓是很难看出来的。

具体情况还得看《招募说明书》。

招募说明书就是FOF基金的投资说明书。

在招募说明书中有个章节叫“基金的投资”。

关于这只FOF将来会买什么基金,用什么投资策略,对于不同种类的、具有不同风险收益特征的基金,会采取什么样的配置比例等等都有详细说明。

好了,接着之前的继续讲。

在投资中,为了方便起见,FOF基金一般采用第三种分类方法。

即按照投资基金种类的不同,把FOF分为以下5类。

(1)股票型FOF:80%以上的基金资产用于投资股票型基金(包括股票指数基金)。

(2)债券型FOF:80%以上的基金资产用于投资债券型基金(包括债券指数基金)。

(3)货币型FOF:80%以上的基金资产用于投资货币基金,且剩余基金资产的投资范围和要求应当与货币基金一致。

(4)混合型FOF:顾名思义,就是能够混着投股票型基金、债券型基金、货币型基金,且对单一投资品种没有80%的仓位限制。

(5)其他类型FOF:80%以上的基金资产投资于其他某一类型的基金,如期货、黄金等。

除了对单一品种基金的投资比例有要求。

在实际运作中,为了避免风险过度集中,监管层对单只基金投资占净值比也有20%上限的要求。

看起来还是有点多是吧。

别担心,当前市场上一共237只FOF基金,其中混合型基金就占了235只。

为什么?

因为混合型FOF基金对投资单一品种仓位限制最少,能够最大限度的发挥大类资产配置的作用。

也就是说,对于大多数投资者而言,我们只要了解混合型FOF基金就足够了。

混合型基金又分为偏债混合型、(股债)平衡混合型、偏股混合型三大类。

这几种FOF基金收益和风险逐渐递增。

大家可以根据自己的的风险偏好进行选择。

至于具体怎么看,在哪里看。

随便打开一个基金网站,一般在基金首页都会有显示:

我国第一批公募FOF基金成立于2017年10月。

到现在满打满算不到4年,绝对可以称得上是新品种。

不过放眼美国市场,FOF基金早已发展的非常成熟。

1985年,先锋基金推出了历史上第一支FOF基金。

最初的FOF基金,主要是为了解决基民选基难的问题。

此后,历经市场磨炼,FOF基金逐渐进化成集精选基金和大类资产配置于一身的代表基金。

因波动小,收益稳健逐渐成为养老基金的重要组成部分,并且从2000年起迎来爆发式增长。

截止到2016年,美国的FOF基金数量超过1400只,总规模达到1.87万亿美元,占美国公募基金基金总规模11%。

当前,我国的公募基金总规模将近22万亿。

而FOF基金总规模只有不到1700亿,占比仅为0.77%。

比起美国,我国的FOF基金还有很长的路要走。

运作模式和监管制度等各个方面还有很大改进空间。

从FOF基金本身的设计思路和国外FOF基金发展史来看,我们大致可以总结出FOF基金的优点与不足。

先来看优点:

(1)风险低、波动小

FOF基金分散配置多只不同的基金,把鸡蛋放在多个篮子里,比起购买单只基金,风险和波动要更小一些。

(2)专业

FOF基金是由专业投资者帮我们选择基金,做大类资产配置。比起大多数普通投资者,专业投资者的水平肯定是比较高的。这能够在一定程度上能够减少踩雷风险。

(3)省时省力

买FOF基金,不用自己辛辛苦苦选基金,也不用每天盯着PE做择时,连资产配置也不用自己动手了,基金经理会帮我们打理好一切。

比起自己买普通主动基金,更加省时省力。、

再来看缺点:

(1) 双重费率

这一点我们一开始就说过了。

FOF本身是一个母基金,旗下有很多子基金。

也就是说,我们投资FOF基金,除了要支付子基金的各种费用,还要支付母基金的。

近年来证监会规定,FOF基金不得收取自家基金的管理费和托管费,但投资于其他基金公司还是要收取双重费率。

即便这样,大多数FOF基金的费率还是要高于普通基金的。

(2)牛市爆发力不足

FOF主要追求的是稳健收益,将资金分别投资于不同基金,这样波动更小。

虽然在熊市和震荡市中分散投资能够分散了风险,但牛市中,收益也会被分散。

(3)偏向性

在投资过程中,部分基金经理可能会更偏向于选择自家公司的基金。

但一家公司的基金产品毕竟是有限的,而且质量良莠不齐。

如果基金经理存在个人偏好,可能做不到不到合理有效的资产配置。

(4)流动性可能较差

许多FOF基金,尤其是养老基金,都有规定锁定期限(最低持有期限)。

短的可能要一个季度,长的可能要三年。

在这期间,基金是不能卖出变现的,这在很大程度上降低了资金流动性。

因此,大家在投资FOF基金时一定要注意看是否有锁定期。

比如下面这只基金,锁定期为三年,如果买的话就必须䞼3年内对这笔资金没有使用需求的打算。

二、FOF基金赚钱吗?值得投资吗?

FOF基金赚不赚钱,值不值得投资,终究还是要靠业绩说话。

目前,A股公募市场一共有235只混合型FOF基金。

其中,成立时间一年以上的有163只,两年以上的有88只,3年以上的有16只。

客观起见,结合成立时间,网叔分别拉出了FOF基金今年以来、2020年和近三年的业绩表现。

为什么选择这三个时间段?

原因很简单。

今年以来的市场分化严重,大盘走势较差,基本上可以反映横盘和震荡市FOF的业绩表现;

2020年是结构性牛市,大盘涨势迅猛,基本上可以反映牛市期间FOF的业绩表现;

近三年业绩用来反映FOF基金中长期业绩表现。

同时,网叔还拉出了这三个时间段主动权益类基金的大致业绩表现。

通过横向和纵向综合对比,我们大致可以了解A股的FOF基金在不同市场风格下表现如何。

1、今年以来的业绩

年初至今。

沪深300指数收益率是-6.94%,最大回撤为-18.19%。

在163只成立满一年的FOF基金中。有159只收益率是正的,4只收益率是负的。

其中,收益率最高是16.73%,最低的是-1.37%。

也就是说,凡是成立1年以上的FOF基金,今年以来的收益率全都在沪深300以上,且超额收益都在5%以上。

从回撤来看。

只有4只FOF基金最大回撤大于沪深300,其余的159只最大回撤均小于沪深300。

在(2021)震荡市中,100%的FOF基金跑出了超额收益。

而同条件(成立一年以上)的主动权益类基金,只有86.03%的基金跑赢沪深300。

2、2020年的业绩

2020年。

沪深300指数收益率为27.21%,最大回撤是16.09%。

在88只成立2年以上的FOF基金中,有34只基金收益率跑赢了沪深300,剩下的54只都没跑赢。

其中收益率最高的高达50.71%,最低的仅5.26%。

从回撤控制来看。

只有1只回撤控制不如沪深300。

其他87只,回撤控制均好于沪深300。

总结下来,(2020结构性)牛市期间,只有38.64%的FOF基金跑出了超额收益。

而同条件(成立两年以上)下有72.34%的主动权益类基金跑出了超额收益。

3、近三年业绩

近三年。

沪深300收益率为42.19%,最大回撤是-18.19%。

在16只成立3年以上FOF基金中。

跑赢沪深300指数的有7只,其余9只都没跑赢。

从回撤控制来看,16只FOF基金最大回撤都小于同期沪深300。

总结下来,中长期(近三年)来看,只有43.75%的FOF基金跑出了超额收益。

而同条件(成立三年以上)下有79.41%的主动权益类主动基金跑出了超额收益。

总体而言,从市场表现来看,FOF基金回撤小,波动小,但收益也更少。

在熊市和震荡市期间表现比较好,但牛市期间表现较为一般。

长期来看,收益率介于债券基金和主动权益类基金之间。

同时,我们不难发现,FOF基金两极分化还是比较严重的。

表现好的,能够轻易跑赢沪深300指数,获得较高的超额收益。

表现差的,业绩也是一言难尽。

这里要注意两点。

第一点,FOF基金的本质是大类资产配置,是穿越牛熊的长期稳健回报的产品,分散风险,平滑收益曲线,并不是追求短期的暴涨暴跌。

如果你知道怎么选基金,资产配置能力也不弱,且有时间做投资,那你完全没有必要买FOF基金。

第二点,再次强调一下,FOF基金是双重费率(除了纯内部FOF基金)。

同样的收益率,FOF赚的钱一般都要比普通权益类基金低1个点左右。

同样10%的年化收益,普通基金除去管理费年化收益能做到9%,FOF基金可能只能做到8%。

10000块投个十年收益率就相差近20%!

这一点大家在投资的时候一定要衡量清楚。

如果你想清楚以上几点,还想投FOF基金,那你可以接着往下看。

三、FOF基金该怎么投?

在上面的回测中我们得出结论:

FOF基金两极分化非常严重,表现好的和表现差的业绩相差十万八千里。

也就是说,想要获得不错的收益,选择一只优秀的FOF基金至关重要。

那么问题就来了:FOF基金到底该怎么选?

很简单,看以下五点。

1、看基金类型

目前市场上99%都是混合型基金。

混合型基金大致可以分为偏债混合型、平衡混合型、偏股混合型三大类

这几种FOF基金收益和风险逐渐递增,大家可以根据自己风险偏好购选择相应产品。

此外,根据FOF基金持有期限的不同,可以分为无最短持有期产品,3个月、6个月、1年的短期产品,长达2年、3年、5年的中长期产品等等。

如果感兴趣,建议大家根据资金的闲置期限来选择相应的FOF基金产品。

2、看基金经理

混合型FOF本质上属于主动基金,选主动基金就是选基金经理。

基金经理无非看两点,历史业绩和从业时长。

由于A股市场FOF基金成立较晚,满打满算不到4年。

因此,基金经理的从业时长我们以两年以上为准。

任职两年以上的FOF基金经理基本上穿越了结构性牛市和震荡市两种市场风格。

历史业绩方面,我们主要以FOF基金业绩作为基金经理业绩的参考指标,因为这些基金经理可能还管理其他种类基金,所以就不看生涯业绩了。

3、看基金成立时长和历史业绩

中国的FOF基金成立较晚,2017年才成立第一批FOF基金。

对于那些成立较早,且历史业绩优秀的FOF基金。基金公司一般会倾向于投入更多的资源,努力打造王牌产品。这类基金长期来看,业绩一般不会太差。

基金的成立时长和基金经理筛选标准一样,也是两年以上。

4、看基金规模和回撤

多数人买FOF基金的都是为了做好资产配置,追求较为稳健的收益。

因此,我们把回撤列入FOF基金的筛选标准,尽量避开回撤较大(-15%以上)的FOF基金。

至于规模问题,规模太小的基金容易被清盘。

但是今年,就有34只FOF基金面临清盘风险。

要知道,全市场也不过两百多只FOF基金。

因此,在选FOF基金的时候,尽量避开规模过小(低于2亿)的基金。

5、看《招募说明书》

招募说明书是FOF基金的投资说明书。

包含了基金投资风格、投资策略、各标的投资比例、费率标准等各种重要信息。

是投资FOF基金的必看项目。

经过以上四步骤选出一批表现较好的FOF基金后,具体买那只还是要回到招募说明书。

只有选出一只长期业绩优秀,且适合自己的FOF基金,才能尽可能提高持有体验。长期来看,拿的时间大概率会更长,收益也大概率也会更好。

四、有哪些表现优秀的FOF基金?

根据以上筛选思路,网叔帮大家选出了目前市场上比较优秀的10只混合型FOF基金。

具体筛选步骤一图以蔽之:

第一步:收集全市场235只混合型FOF基金,先排查基金经理,把现任基金经理任职两年以下的164只FOF基金排除,剩下71只FOF基金;

第二步:排除掉成立时间2年以下、规模2亿元以下的40只FOF基金,剩下31只FOF基金;

第三步:排除最大回撤在-10%以上13只的FOF基金,剩下18只FOF基金;

第四步:把这18只FOF基金按照年化收益由高到低排序,选出年化收益最高的10只。

至于第五步,就需要每个人自己仔细研究《招募说明书》了。

通过以上四步,网叔筛选出当前市场上表现较好的10只混合型FOF基金。

当然,以上筛选结果只用于投资交流,不构成投资建议。

具体投不投、投什么还需要每一位投资者根据自己的实际情况理性决策。

写在最后

跟普通基金相比,FOF基金的“卖点”其实是投资组合和资产配置。

有帮你管钱的味道。

而这个特点,也就注定了它会适合下面这些人群:

其一,投资资金量比较大,但不太会投资,也没时间去投资的。

其二,风险偏好较低的人群。因为是组合,风险会相对分散一些,并且专业人士在帮你管。

长期来看,卖这类基金实现资产的保值增值是没什么大问题的。

但如果你对基金比较了解,且有时间做投资,那么自己去搭建一个投资组合可能更加理想。

首先,FOF基金是单一的一个基金公司发的,那么这个基金公司在管理这类基金的时候,就会倾向性地选择自家产品。

而一家公司的好基金往往并不多。

而自己选自己搭的话,你就可以从所有基金公司中挑出那些王牌基金。

长期来看,这类投资策略,可能达不到“最佳”的配置目标。​​​​

免责声明:本网站所有信息仅供参考,不做交易和服务的根据,如自行使用本网资料发生偏差,本站概不负责,亦不负任何法律责任。涉及到版权或其他问题,请及时联系我们。