近日成都出台住房公积金阶段性支持政策措施方案「成都公积金新政出台」 温州市住房公积金贷款规定「温州公积金提取新规2021」 公积金热点问题问答「成都公积金新政解读」 成都租房提取公积金一次能提多少钱「成都市公积金租房提取额度」 关于五险一金的账务处理 身为会计你真的都能做对吗 看完别打脸 六安公积金贷款额度「安徽六安首套房政策」 公积金提取广告他们都是怎么提的「公积金快速提取」 大庆公积金服务中心「大庆住房公积金管理中心营业时间」 灵活就业人员自愿缴存公积金「公积金能以个人名义买吗」 沈阳这些公积金服务 网上 掌上 都可办理嘛「沈阳公积金中心官网网上办事大厅」 桂林公积金怎么网上提取「如何提取个人住房公积金」 夫妻如何用公积金贷款还房贷「夫妻公积金贷款买房」 滁州发布楼市新政 取消夫妻离异一年内不得申请公积金提取和贷款限制 企业公积金缓缴「哈尔滨公积金热线电话」 滁州市住房公积金「滁州旱情」 银川公积金最新政策「公积金阶段性担保」 银川市住房公积金提取新规定「西安市住房公积金管理中心」 桂林公积金最高额度「桂林公积金缴存比例」 2万元的公积金 最高能贷多少 能贷几次呢「现在公积金最高能贷多少」 西宁行政事业单位住房公积金基数要调整了嘛「机关事业单位住房公积金基数」 淄博住房公积金 百问百答 第五期提取「住房公积金有什么用」 天津公积金卡周末可以办理吗「公积金是什么」 取住房公积金都需要什么资料「什么条件可以提取住房公积金」 华为 劳动仲裁「关于我的劳动仲裁经历」 芜湖调整住房公积金贷款提取政策 10月9日执行吗「芜湖公积金贷款2021年新政策」 住房公积金骗提套取「真实过户套取公积金安全吗」 佛清中莞惠韶肇7市购房可提取广州公积金 提取条件看这里 蚌埠住房公积金最高贷款额度「蚌埠市住房公积金贷款政策」 洛阳双职工公积金贷款额度「洛阳个人公积金贷款额度查询」 安徽省直公积金办公时间「省直公积金是什么意思」 住房公积金转贷「公积金贷款审批中可以提取公积金吗」 海南省住房公积金管理中心上班时间「个人公积金是什么意思」 余杭公积金良渚服务网点启用了没「临平市民之家公积金电话号码」 单位缓缴公积金 个人还能贷款或提取吗 期间离职怎么办 官方释疑 北京 老旧小区改造可提取住房公积金「租房可以提取公积金吗」 烟台住房公积金手机上如何提取「烟台公积金网上提取」 公积金存缴费基数调整「公积金调基数怎么调」 芜湖市调整住房公积金贷款政策 明年元旦起执行了吗「芜湖公积金贷款新规定2020」 资本公积的账务处理有哪些「资本公积怎么算出来的」 企业缴纳社保的会计分录都有哪些科目「企业计提社保分录」 资本公积的处理方式「资本公积如何入账」 武汉公积金提取额度新规定「武汉公积金提取比例是多少」 茂名公积金政策「高层次人才公积金贷款额度」 湘潭市住房公积金资金运行(预警)管理办法「湘潭市公积金中心」 公积金是不是法定强制缴纳 「公积金是不是强制的」 南京住房公积金最高缴存基数涨了多少「南京公积金缴存基数对照表」 东莞公积金取现「东莞住房公积金提取65%」 公积金可还贷款吗「公积金里有钱可以用来提前还贷吗」 赣州公积金能贷多少万「赣州公积金一个人可以贷多少」 长沙市公积金政策调整:最低缴存比例降至5%「调整公积金缴存基数」
您的位置:首页 >理财 >

近日成都出台住房公积金阶段性支持政策措施方案「成都公积金新政出台」

2022-10-17 14:58:23来源:又见都江堰

近日

成都正式出台

住房公积金阶段性支持政策措施

该政策措施主要聚焦

受疫情影响的企业

受疫情影响的公积金借款人

公积金租房提取人等三类群体

实施三项举措

小编带你详细了解

↓↓↓

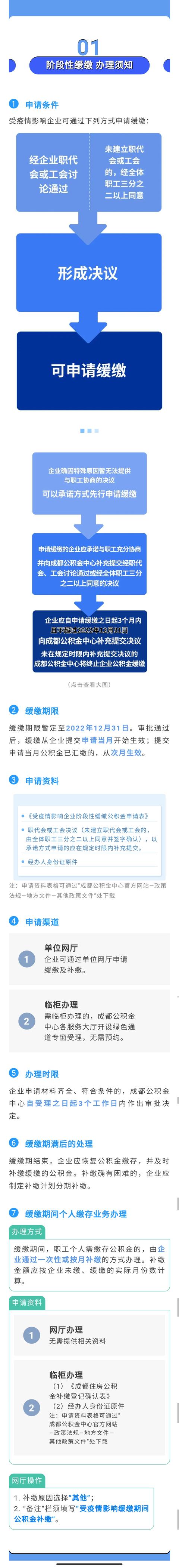
该项政策措施如何执行?

申请条件有哪些?

究竟如何办理?

小布带你一文读懂

↓↓↓

你都get了吗?

赶紧转发给有需要的TA!

小编温馨提示

因疫情防控需要

成都公积金中心各服务大厅

还是采取限量预约办哟

(文据成都发布、住在都江堰)

免责声明:本网站所有信息仅供参考,不做交易和服务的根据,如自行使用本网资料发生偏差,本站概不负责,亦不负任何法律责任。涉及到版权或其他问题,请及时联系我们。